Selam dostlar,
Bu projemiz, genel olarak tüm audio ihtiyaçlarınızı karşılayacak ve yine kalite standartlarımıza uygun bir komple amplifikatör.
Öncelikle amplifikatörle integrated yani entegre edilmiş yani birleştirilmiş amplifikatörün farkını açıklayalım; Bir güç amplifikatörü yalnızca kendisine verilen sinyalleri kazanç oranınca (genellikle 10-35) yükseltip hoparlöre veren bir devre parçasıdır.
Birleştirilmiş amplifikatör ise bir veya birkaç girişe sahip, ton düzeltme devresi de olan bir cihazdır. Girişine verdiğiniz sinyali gerektiğince yükseltir ve giriş empedansı yüksektir.
Bu bir cihaz olduğuna göre birden fazla devre katından oluşmalıdır. Devremiz de öyledir. Kabaca üç kattan oluşur;
- Ön yükselteç
- Güç yükselteci
- Güç kaynağı
ÖN YÜKSELTEÇ:
Elektronik devrelerin tasarımda kullanılan “en az devre elemanı en az gürültü” prensibine uyarak mümkün olduğunca düşük gürültülü ve basit bir tasarım yaptık;

Büyük devre şemasını yazının altında yer alan "dosyalar" bölümünden edinebilirsiniz.
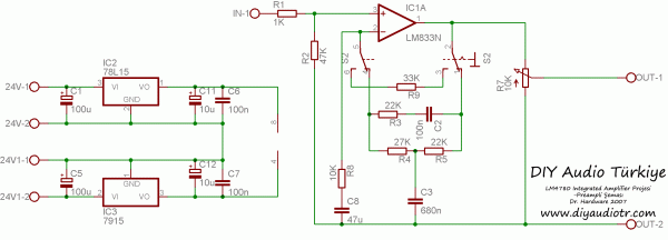
Basitliğinden dolayı devrede op-amp kullanılmıştır. Bu görünüm tek kanal için devre şemasını içerir. Doğal olarak stereo için iki adet devre parçacığı kullanılmalıdır. S2 anahtarı ile düz cevap eğrisi ve bası güçlendirilmiş cevap eğrisi arasında seçim yapılabilir. Bu daha önce hem LM3886 projesinde hem de sevgili dostum Nico Ras’ın preamplifikatör projesinde uygulanmış olan Linkwitz düzeltme devresidir. Ve amplifikatörün cevap eğrisini şu şekilde değiştirir;

Büyük görseli yazının altında yer alan "görseller" bölümünden görebilirsiniz.
Görüldüğü gibi amplifikatörün 25-30Hz civarında ekstra 8dB civarında bir kazanca sahip olması sağlanmış ve bu çok küçük bir faz kaymasıyla temin edilmiştir. Uygulamada küçük kapalı kutulardaki hoparlörlerin kayıplarını oldukça iyi düzeltir. Ancak olası büyük hoparlör kutusu kullanıcıları için düz bir cevap eğrisi seçeneği de ihmal edilmemiştir. S2 anahtarının 6 ve 3 nolu konumları bu düz cevap eğrisini sağlar.
Genel olarak ön yükselteç; 12 dB (3,5vv) kazanca sahiptir. Bu da çok düşük çıkışlı kaynakların güç amplifikatörüyle rahatça kullanılmasını sağlar.
Neden bir ton kontrol (bas/tiz) devresi eklenmediğine gelecek olursak. Standart uygulamada kullanılan Baxendal tipi çapraz bağlantılı devreler, kullanılan karbon potansiyometrelerin %20 toleranslı olması sebebiyle kanallar arası seviye ve daha da önemlisi ton farkına yol açmaktadır. Diğer yandan TDA1524 ve LM1036 gibi tek pot kullanan entegrelerin özellikleri ise bu projede kullanılamayacak kadar kötüdür.
Bu sayede hem doyurucu bas performansı alınmış ve hem de sistemin kanalları arasındaki ses farkı minimize edilmiştir. Genelde bas-tiz kontrolünde en çok ayarlanan pot bas potudur. Ve aslında hiçbir bas/tiz kontrol devresi de bu performansı veremez çünkü hem çok geniş bir spektruma sahiptirler (50Hz-200Hz) ve hem de 25-30 Hz lere asla inemezler. Bu devrenin alternatifi ya 10 Kanal bir grafik denkleştirici (equaliser) ya da çok pahalı bir parametrik denkleştiricidir. Kimbilir, belki ileride karşınıza 10 kanal grafik equaliser ile çıkabiliriz, ama şu an durum bundan ibaret.
Op-amp olarak kullandığımız LM833N, National Semiconductors’un audio uygulamaları için özel geliştirdiği kaliteli bir op-amptır. Ancak aynı firma son yıllarda buna alternatif olarak LM4562 kodlu daha kaliteli bir op-amp üretmiştir. Ayrıca Philips firmasının NE5532 ve ST nin TL072 op-ampları da aynı entegre yerine kullanılabilirler. Ya da en iyisi bu entegrelerden birer adet alıp kulak zevkinize göre deneyerek birini kullanabilirsiniz.
Ön yükseltecin, güç amplifikatörüyle aynı kasaya konacağı düşünülerek minik bir güç kaynağı da eklenmiştir. Görüldüğü gibi bu güç kaynağı 18-35v arası simetrik beslemelerden 15v simetrik ve regüleli besleme üretmek amacıya yapılmış basit bir tasarımdır. Bilinen 7815 ve 7915 entegrelerini kapsar.
Yine devremizin çıkışında hem yük hem de ses seviye potu olarak 10K lık stereo logaritmik bir potansiyometre kullanılmıştır. Hazır yeri gelmişken şu potansiyometre konusuna değinmek istiyorum;
Birincisi audio devrelerinde ses seviyesi için logaritmik yani A curve potlar kullanılır, nedeni basittir; ses frekans tekniği ölçümleri logaritmik (dB) yapılır ve bunun nedeni de insan kulağı duyma hissinin logaritmik olarak yükselmesidir. Yani ses seviyesini 10W dan 20W a çıkarttığınızda insan kulağı bunu iki kat fazla hissetmeyecektir. Bu hissi ancak 10W dan 50W a çıkarttığınızda sağlayabilirsiniz. Doğal bir sonuç olarak, ses seviyesi potansiyometresi de logaritmik olmalıdır. Lineer potlar sürekli olarak aşağı yukarı son seviyelerde kullanılmak zorunda kalır ve sonlara doğru hassasiyet azalır yani, çıkış seviyesini bulunduğundan %20 fazlasına bir türlü ayarlayamazsınız.
İkinci konu ise aslında bu komple sistemimizin en önemli ve en pahalı parçasının neredeyse potansiyometre olduğudur. Türkiye piyasasında ne yazık ki basit Çin malı lineer potansiyometreler vardır. Denemek için bir tanesini alın ve iki kanalını ayrı ayrı ölçün… Aralarında en az %20 fark olduğunu garanti ederim. Unutmayın ki karbon potansiyometrelerin toleransı %20 dir. Ve bu her iki kanal için geçerlidir. Bu, toplamda %40 fark olabilir demektir. %40 direnç farkı demek sağ ve sol kanal arasında %40 seviye farkı olabilir demektir. Korkunç! Pratikte bu kadar kötü olmasa da özellikle düşük seviyelerde fark oldukça hissedilebilirdir. Nedeni yine logaritmik duyma fonksiyonumuzdur. Ancak PIHER, ALPS gibi kabul edilebilir fiyatlarla satılan daha kaliteli potansiyometrelerde bu fark %10 lara kadar düşer. Örneğin bu proje için kullandığım ALPS 10Kx2 A tipi potansiyometrede %5 dir. Karbon bir pot için oldukça iyi bir rakam. Ama geçenlerde aldığım 100K lık PIHERlerde fark neredeyse %15 idi. Kötü, ama yine de ucuz Çin potlarından iyidir.
Potlarla ilgili üçüncü ve en korkutucu şehir efsanesi ise; ucuz potlarda kullanılan fırçaların ucuzluğu nedeniyle kalitesiz bakır-tunç karışımından yapılmaları sonucunda ortaya çıkan potansiyometre fırça gürültüsüdür. Bin bir emek verip yaptığınız amplifikatörünüzün ses ayarına kıytırık bir pot yüzünden arkadaşlarınızın yanında bir türlü dokunamamanız kötü bir durumdur.
Sonuç olarak diyebilirim ki ne kadar iyi potunuz varsa o kadar iyi sonuç alırsınız. ALPS i tavsiye ederim. Forum kısmında nasıl temin edilebileceğini konuşacağız. Fiyatına gelince; pot başına en az 10€ yu gözden çıkarmanız gerekecektir.
Sanırım ön yükselteç konusunda ek bir şeyler anlatmaya gerek yok. İyi bir önyükselteç iyi bir ses demektir.
GÜÇ AMPLİFİKATÖRÜ
Artık alıştığımız üzere güç amplifikatöründe National’ın yeni ürünlerini kullanıyorum. Doğal olarak bu benim tercihimdir. Uygulamacı arkadaşlar TDA7294, STK XXXX V ve benzeri türevlerinden de amplifikatör yapabilirler. Sonucunu garanti edebileceğim tek uygulama orijinal olması şartıyla (Sanyo marka) STK4048X dir. Çok pahalıdır (25$) ve tek kanaldır yani iki adet almak gerekir. Kore malı STK ların sesi tenekeden farksızdır üstelik içi boş teneke! Diğer yandan TDA7294 ve 93 ile çok başarılı uygulamalar yapan DIY ciler vardır ancak ben denemedim ve sonucunu garanti edemeyeceğim gibi piyasada binlerce sahte TDA7294 olması doğrusu insanı korkutuyor.
Oysa bu devrede kullandığımız LM4780TA entegresinin sahtesi henüz üretilmemiştir. (En azından ben öyle biliyorum.) Ayrıca LM3886 ya göre oldukça ucuzdur, aslında tek bir LM3886 fiyatına bu entegreyi alabilirsiniz ve içinde iki adet LM3886 vardır.

Şimdi bazılarınız National’dan ne kadar para aldığımı merak edebilir; hemen cevap vereyim fahri çalışıyorum. Ne yapalım bunca yıllık audio serüvenimde daha iyi entegre amplifikatörlere rastlamadım. İster istemez tercihim başka yönde olamıyor. :)
Gelelim devre şemamıza;

Evet dostlarım yine dünya basiti bir amplifikatörle karşınızdayız. Yalnız bu kez entegremiz naçizane 27 bacaklı olduğundan 5 er adet Vcc ve Vee bağlantısı var. Doğrusu zor bir PCB dizaynı… Ses kalitesi LM3886'yla neredeyse aynı olan bu entegrenin teknik özellikleri aşağıdadır;
Maksimum Çıkış Gücü : 2 x 60W, 108W Peak (kanal başına)
THD + Gürültü : %0.03
SNR : 114dB
PSRR : 120dB
Yine oldukça iyi. Az gürültü az distorsiyon ve maksimum çıkış… Devreyi inceleme ihtiyacı duymuyorum. National Semiconductors mühendislerinin önerdiği devre. Yalnız bu devrede bir nolu projeden farklı olarak birer adet Zobel ağı mevcut (Rz ve Cz) ki bu da tweeterlerimizi istenmeyen frekanslarda koruyor. Ancak doğal olarak tiz performansımızı etkiliyor. İstemeyen arkadaşlar RZ1 RZ2 ve CZ1 CZ2 elemanlarını devreden çıkarabilir.
Amplifikatör konusunda bu kadar söz yeter.
BESLEME DEVRESİ:
Yine basit ve regülesiz bir besleme devresi tasarladık. Daha doğrusu eskisini kullandık.

Doğal olarak baskı devresi de aynı, çalışma prensibi de. Basit bir köprü diyot ve filtre kondansatörleri. Sanırım anlatmaya gerek yok.
Dileyen arkadaşlar daha iyi bir sonuç alabilmek adına iki adet LM338 ve sağlam soğutucularla regüleli besleme deneyebilirler.

Bu devreden DC1 ve DC2 çıkışlarımıza birer adet bağlayıp (+ Vin, - GND) R2 trimpotuyla her iki besleme kanalını eşitleyin. Alttaki devrenin (+) ucu üsttekinin (GND) sine bağlanacak hepsi bu kadar. Ancak unutmayın ki çıkışta en az 1.2v luk düşme olacaktır. Ve gerçek bir regülasyon için girişle çıkış arasında en az 5-8v luk bir fark olmalıdır.
Bu konuda bir baskı devremiz yok ama zaten LM338 leri LM4780 le aynı soğutucuya bağlayacaksınız yani elemanları uzay montajı takmanız lazım. Ayrıca C1 ve C2 kondansatörlerine de ihtiyacınız yoktur. Soğutucuya bağlarken izolatör ve cıvata boncuğunu takmayı unutmayın yoksa çıkışlarınız kısa devre olur…
UYGULAMA:
Sonunda bu projenin de uygulama safhasına geldik. Aslında çok zor bir uygulaması yok. Regülatör hariç devrelerin tamamının PCB si hazır vaziyette. Size yalnızca lehimleme kalıyor.

Uygulama PCB si oldukça basit olan ön yükselteçte P1 – P6 uçlarına stereo potansiyometreniz bağlanacak. Ortadaki kocaman şey ise 4 uçlu bir push button. Yerli malı Tunik’in dört uçlu anahtarını(Tunik LK104 model) gönül rahatlığı içinde kullanabilirsiniz (ben öyle yaptım). Bu buton Linkwitz devresini devreye sokuyor ya da çıkarıyor. Burada önemli uyarımızı yapalım: Bu buton devrede güç varken açıp kapatmak için değildir. Eğer hoparlörler bağlıyken bu butonla oynarsanız hoparlörünüzü anlık voltajdan yakabilirsiniz. Mutlaka gücü kesip basın. Montajı malzeme listesindeki karşılıklarına göre yapacaksınız. J1 ve J2 basit tel jumperlerdir. Üstteki klemensler de Phoenix veya yerli muadili PCB tipi klemenslerdir. Burada çok önemli bir konuyu hatırlatmam lazım: Bu devredeki besleme girişleri soldan sağa + (GND) (GND) – dir. Aslında iki adet tam simetrik besleme kullandığımız için iki adet düz polarizasyonlu besleme devremiz mevcuttur. Yani birincisinin artısı artı olarak ama ikincisinin artısı GND olarak bağlanacaktır. Bu bağlantıyı güç amplifikatörüyle aynı yapmak zorundasınız yoksa beslemeniz kısa devre ve diyotlarınızla birlikte trafonuz da mevta olur.

Bu da güç amplifikatörümüzün PCB si. Yine basitleştirilmiş bir dizayn. Burada tel jumperlere çok dikkat etmemiz gerekiyor. Entegreye yakın ve paralel olan dört adet tel jumper için zaten baskı devrede delikler açılmış durumda. Ancak entegrenin 12 ve 19 nolu uçlarından sinyal şasi noktasına giden iki adet uzun jumper için delik açılmadı. Nedenine gelince, bunlar alttan ve izolasyonlu kabloyla yapılacak olan atlamalar. Şasi döngüsünü engellemek için kısa tutulmaları gerekiyor ve eğer bunları üstten yapsaydık bunu elde edemezdik. Biliyorum çok profesyonel görünmüyorlar ama pek çok seri üretim kartta da benzerlerini görebilirsiniz. Bu arada mute yani susturma çıkışına bir adet header koyacağız ve standart bir jumper ile birbirine bağlayacağız bu iki ucu. İsteyenler röle veya anahtar üzerinden mute olarak kullanabilirler. Ayrıca LM4780TA entegresinin gövde metali Vee ye bağlıdır yani (-) besleme ucuna. Dolayısıyla entegreyi mutlaka mika veya silikon bazlı bir izolatörle ve silikon gresiyle soğutucuya bağlamanız gerekiyor. PCB de dikkatimizi çekebilecek başka bir konu, CIN kodlu kondansatörlerin büyüklüğüdür. Bunlar aslında 4,7µF lık kondansatörlerdir ve elektrolitik tip kullanılırlarsa çok daha küçük boyutta olabilirler. Ancak ses frekans tekniğinde sinyal hattında kullanılacak kondansatörler için değişmez bir kural vardır; bu da mutlaka polyester tip ve mümkünse metal alaşımlı olmaları gerektiğidir. Biz uygulamamızda 4,7µF 63v MKS yani metalize polyester kutupsuz kondansatör kullandık ve büyüklükleri aynen böyle. İsteyenler daha büyük MKP ve MKT tipi kondansatörler kullanabilirler. Hatta fanatikleri ;

tarzı "ultra low noise" kondansatörler kullanabilirler. Çok pahalıdırlar ve benim şu 1.5 YTL lik MKS lere kıyasla paraları oranınca iyi ses vermezler. Bu tür kondansatörleri daha çok MOSFET li veya lambalı HIEND türünde amplifikatörlerde kullanmakta yarar vardır. Şöyle ki bunlardan her biri yaklaşık bir amplifikatör kartı kadar yer kapladığı gibi bizim yaptığımız amplifikatör kartından pahalıya mal olurlar. (15-20$)
Bu kadar kondansatör tıraşından sonra gelelim güç kaynağı PCB sine;

Şimdi bazı bilgili yurttaşlarımız besleme devresindeki baba (el memleketinde buna "snubber" deniyor) kondansatörler için de yukarıdaki HIEND geyiğini yapacaktır. Belki de kendi çaplarında haklıdır bu arkadaşlar. Nichicon Gold serisi özel kondansatörler neredeyse iyi bir hoparlör parasıdır. İyi sonuç verirler ama eninde sonunda her elektrolitik kondansatör gibi kururlar. Kesin çözüm tantal kondansatörlerdir ama ne yazık ki 100µF ın üstünde üretilmezler. Siz gene de Rubycon, Philips veya Sanyo marka bir şeyler alın. Ama daha çok para harcamaya değmez. Üstelik KBU köprüyle beraber kullandığınızı görenlere bu durumu izah edemezsiniz :). Bu arada 10,000µF lık iki adet baba kondansatörün size epey pahalıya mal olacağını hatırlatmak isterim.
Sonuç olarak size birkaç güzel fotoğraf;



Toplandığında işte böyle bir şey oluyor bu meret. Büyük anahtar kullanmamak için röle koydum ama paraleline kondansatör ve ters diyot ekledim. Siz de öyle yapın. Bit LED denilen (en azından benim aldığım yerdeki kız öyle diyor) 1.5mm lik LED kullandım indikatör olarak. Ve ön panel gördüğünüz gibi çok basit. Yalnızca bir pot ve anahtar o kadar. Çıkış/girişler ise standart RCA ve hoparlör terminallerinden oluşuyor. Arka panelin altındaki dörtlü klemens ise güç kutusundan bağlantı. Ben trafo ve beslemeyi ayrı bir kutuya koymuştum. Sanırım siz de aynını yaparsınız. Böylece büyük bir kutu yerine iki minik kutunuz oluyor ve dinleyen şaşırıyor bu kadar aletten nasıl bu kadar ses çıkar diye. Ayrıca trafo gürültüsünü engellemek için bu şart.
Şimdi bu ampli nerde derseniz, benim bilgisayarın yanında. Kendim yaptığım 50Wlık hoparlör kutularıyla beraber gül gibi geçinip gidiyorlar. Yalnız açıkça itiraf edeyim ki hiç tam seste dinleyemedim kendisini. Malum komşular, ev ahalisi vs… Siz mümkünse dinleyip bana rapor ediverin lütfen. Aslında %90 ınızın da böyle bir şansı olacağını hiç sanmam. Siz hele bir yarı ses dinleyin bakın ne oluyor!
Bizde iddia yok ispat var. Buyurun yapın ve kendinizi ispat edin.
Kolay gelsin.
Dr.
Malzeme Listesi
| ||||||||||||||||||||||||||||||||||||||||||||||||||||||||||||||||||||||||||||||||||||||||||||||||||||||||||||||||||||||||||||||||||||||||||||||||||||||||||||||||||||||||||||||








Forumda Yazılmış Olan Yorumlar
devirsefa yazdı:
Keşke ölçüm işlerinden anlasaydım da sayısal verilerle gelseydim ama, 100nF'ler ile ses daha da berraklaştı. 680 nF varken seste biraz boğukluk hissediyordum.
Teşekkür ederim.
zunda yazdı:
c4 ve c7 680 nf ayrılan yerden daha büyük olanlarıda boyutları olarak var ,c2 ve c3 ise 100nf olmalı denedikten sonra devrenizde 100nf olanlarıda takıp kıyaslama yapabilirsiniz sonucu bekliyoruz.
devirsefa yazdı:
Preamp PCB'sinde gösterilen C2 ve C3 kondansatörlerinin malzeme listesinde karşılığı yok.
Bir de resimlerde gördüğüm kadarıyla, C4 ve C7 kondansatörleri, 680nF'den daha büyük galiba.
Ben C2, C3, C4, C7 hepsine 680nF polyester taktım ama siz ne dersiniz?
zunda yazdı:
7815 ve 7915 voltaj regilatörü içeren bir devre oldugundan 3886 devreyi besleyen orta ucu ayrık dogrultulmuş güç kaynagından preampliyede dogru akım alınabilir yada benim genelde uyguladıgım gibi 10 watt gibi 2*12vac küçük bir trafo dogrultulup kullanılabilir .
devirsefa yazdı:
Dark yazdı:
LM4780 ile SMPS düşüncesi çuvalladı o zaman. En azından benim için bitti sayılır
hamist yazdı:
guc-kaynaklari/ir2154-self-oscil-appl-t1602.html
Burada çalışmalarım ile değerlendirmeleri görebilirsiniz.
PWM olarak tek devrede, çıkış voltajı -/+ 5...100V arasında herhangi bir voltajda
başarılmış reguleli bir çalışma varsa ve o tasarımın sahibi güzel ülkemde ise ellerini öpeceğim.
Dark yazdı:
Pekala araştırıyorum. Yanıtlar için teşekkürler.
hamist yazdı:
SMPS konusu forumda defalarca tartışıldı.
Benim görüşüm konunun bu kadar basit olmadığından yana.
Umarım daha doğru yanıtlar bulursunuz.
Selamlar
Dark yazdı:
Yukarıda eklediğim devrede ATX güç kaynaklarındaki EI33 trafosu kullanılıyor. Mosfetlere trafonun 5V kısımları bağlanıyor.
Peki regüle edilse daha sağlıklı olmazmı?
hamist yazdı:
Tamirci Hasan'dan trafo bilgilerini ya da trafoyu alabilirseniz olabilir.
Ama ben scope. ölçüm ve testleri olmayan hiç bir devreyi bitmiş devre kabul etmem.
Bir not daha
Bu devrelerde voltaj ayarı yapıldığında yükte çıkış voltajı değişir.
Kaldı ki zaten voltaj ayarı olmasa da bir miktar çökme olacaktır.
Voltaj ayarı yapılırken kare dalgadan uzaklaşılacağı için çökme daha fazla olur.
Dark yazdı:
Şu şekilde
zunda yazdı:
hamist yazdı:
Oto smps ler regule değildir.
Akü ile beslendiği için class b ampl.ler için ciddiye alınacak sorun düşünülmüyor.
Oto için kullanılabilir.
Teknik anlamda açıklama olmadığı için,
oto elektroniğine harmonikler gönderebilme ihtimali konusunda ne kadar
sağlıklıdır bilemem.
zunda yazdı:
hamist yazdı:
Nasıl bir SMPS ?
Dark yazdı:
e_cag yazdı:
Normal feedback hattı ile kompanze olan arasında seçim yapılmasını sağlıyor.
ennteresan yazdı:
e_cag yazdı:
ennteresan yazdı:
tunik lk 104 yerine başka ne kullanılabilir? internetten sipariş verebileceğim birşeyler var mı?
scarab yazdı:
e_cag yazdı:
ennteresan yazdı:
orada 0,25 w metal film direnç bulunuyor. 0,4 w yerine onları kullanabilir miyim? diğer malzemelerin çoğunu temin ettim.
scarab yazdı:
ennteresan yazdı:
Diğer malzemeleri hepsini toplayıp gönderebilme imkanı olan var mı? düzcede pek malzeme bulunmuyor
elimde fazladan lm4780 var. Malzemeleri eksiksiz gönderebilen olursa hediye etmeyi düşünüyorum.
Anonymous yazdı:
Anonymous yazdı:
1. zor bulunur antalyada oturuyorum orada problem yok ama elazığda falan okuyorsanız bu gerçekten problem
2. birde bu entegrelerin plastik ve metal kılıfları var metal kılıflarını bizzat paralelleyip 3 tanesini allah ne verdiyse yardırdım 38 cm peavy bası coşturdum ama plastik kılıflar 20 dk falan dayandı soğutma gerçekten zor oluyor
size birde benim tavsiyem STK4050 rms 8ohm 200watt 4 ohm 260 watt civarıydı evde bir tane var RCF tiz peavy bass ve markasını bilmediğim çakma bi mid ile kapı pencere söküyoruz son sesini hiç açamadım mecbur komşular pek mutlu diil bu işten entegre çakmaları 10-20 ytl orjinali ise 30-35 ytl devre şeması STK4048 ile aynı isteyen olursa msnden gönderebilirim
SAYGILARIMLA
Anonymous yazdı:
Anonymous yazdı:
Anonymous yazdı:
Anonymous yazdı:
Anonymous yazdı:
Anonymous yazdı:
c3=680nF
Anonymous yazdı:
Anonymous yazdı:
Anonymous yazdı:
Anonymous yazdı:
Anonymous yazdı:
Anonymous yazdı:
Anonymous yazdı:
Anonymous yazdı:
Anonymous yazdı:
Anonymous yazdı:
Anonymous yazdı:
Anonymous yazdı:
Anonymous yazdı:
neyse preyi pağlayıp çalıştrabildinizmi..
Anonymous yazdı:
Anonymous yazdı:
Anonymous yazdı:
Anonymous yazdı:
Anonymous yazdı:
Anonymous yazdı:
Anonymous yazdı:
Anonymous yazdı:
Anonymous yazdı:
Anonymous yazdı:
Anonymous yazdı:
Anonymous yazdı:
Anonymous yazdı:
Anonymous yazdı:
Anonymous yazdı:
Anonymous yazdı:
http://l.inc.md/p2Ar664fh
Anonymous yazdı:
Bence zaten 9.1 lerle o anahtarı sürekli açık tutma ihtiyacı duyarsınız. O bakımdan knobunu dışarı çıkartmayın, basılı kalsın sürekli.
Diğer yandan trafo olarak (9.1 ler için) ayrık orta uçlu, 250VA ve 2 x 24 v toroid trafo öneririm. Ekonomik olsun derseniz 300VA EI tipi olabilir. Ama ayrı bir kutuya koymanızı tavsiye ederim o zaman.
Kolay gelsin.
Anonymous yazdı:
Anonymous yazdı:
Anonymous yazdı:
Anonymous yazdı:
Anonymous yazdı:
Saygılar
Anonymous yazdı:
Anonymous yazdı:
Resimlerini de forumda paylaşırsan sevinirim
Anonymous yazdı:
ilk izlenimlerim olarak çok sıcak tonlara sahip ve korkunç volümlü bir alet..ben preamplisiz olarak kullanıyorum..çünki evde behringer 1622fx pro mixerim var tüm enstrumanlarım ve bilgisayarım ona bağlı volüm 0 db de iken yani flat iken cevap mükemmel doyurucu..ucuz yoldan ciddi bir ampli sahibi olmak isteyen herkez lm4780 i uygulayabilir..ben elektronikte çok acemi olduğum için berat arkadaşımıza yaptırdım..hiçbir sorun yaşamadan montajını yapyım..elimde 2*150 w mofset var ve el yapımı 17 yıldır kullanıyorum sahnede 4 pro sahne kabini ile 6 saat son seste müzik yaptık defalarca..bu ampliyi evde kullanıyorum ama 4780 gelince pabucu dama atıldı..çünkü çok hafif bir humm problemi vardı..ama lm4780 de ne humm ne hiss hiçbir gürültü duymuyorum dehşet bir çalışma..
son olarak site yetkililerine ve sevgili berat arkadaşımıza tekrar teşekkür eder başarılarının devamını dilerim..
not:herşey dahil 110 ytl ye maloldu.. (çok ucuz) :)
Anonymous yazdı:
Anonymous yazdı:
Anonymous yazdı:
Anonymous yazdı:
*besleme devresındekı trafo kac volt/amper ve nerelerde bulabılırım ?
*enfi kutusuna koyulan role kac volt/amper lik ?
*bunun baskı devresını cıkarırken nasıl bır metot kullanıldı (pcb hazır yanlızca sıze lehımlemek kalıyor dıye yazılmıs)
bu soruların cevabını yazabıllırsenız sevınırım.
tekrar tesekkur edıyorum
saygılarımla....
Anonymous yazdı:
Preampli için aslında bu çalışmamızın bir kısmı bir örnek olabilir. Ben bu çalışma üstüne 4 veya 5 girişli uzaktan kumandalı bir universal preampli üzerinde çalışıyorum ve yakında yayımlayacağım. Onu uygulayabilirsin.
Transistörlü preampli olarak da zaten üçüncü projemiz var. Bir miktar detalı ama A sınıfı ve çok kaliteli bir çalışma.
Ton kontrol olarak da bir çalışmamız olacak.
Ancak mikser işi biraz profesyonel seslendirme konusuna girdiğinden değinmeyi düşünmüyorum.
Ama senin kaliteli bir çalışman olursa seve seve yayımlarız.
Saygılarımla.
Anonymous yazdı:
Anonymous yazdı:
Anonymous yazdı:
Pasif subwoofer filtresi kısmına cevap vereyim. Bu proje malumunuz stereo bir proje. İki adet stereo ses çıkışından pasif filtre kullanarak subwoofer çıkışı elde edilmez, çünkü insan kulağı alt basların nereden geldiğini pek anlayamadığından subwooferlar mono olur. Bu devreye subwoofer eklemek istiyorsan, girişte aktif bir crossover + subwoofer amplisi kullanmalısın. Daha ayrıntılı yardım için sorununu Forum'da açabilirsin.
Kolay gelsin
Anonymous yazdı:
Sorum trafo seçimini nasıl yapmalıyız.
Bir diğer sorum passive subwoofer devresi için yardım edebilirmisiniz? bu devrenin arkasından passive subwoofer kullanmayı düşündüm
Teşekkürler başarılar.
Anonymous yazdı:
Anonymous yazdı:
Anonymous yazdı:
LM4780 çipini nerden temin edebilirim yardımcı olurmusunuz? Ankaradayım. Konya sokak'ta bulamadım.
Anonymous yazdı:
Anonymous yazdı:
Aslında bizim proje senin işini rahatlıkla görür. Köyünün büyüklüğü nedir bilmem ama tam ses açarsan bir kaç bina öteden kavga etmeye gelirler merak etme.
Ama Adana'da bu entegreyi bulman zor. İstersen forum kısmına derdini bir dök. Başka alternatiflerde çıkar.
Anonymous yazdı:
Anonymous yazdı:
Yine de kısa bir açıklamada bulunursak, sample "örnek" demek. Yani National'dan "örnek" olması için iki tane entegre istiyorsunuz. Koltuk kaplatmak istediğinizde kumaşçıdan ufak bir örnek almanız gibi. Adamlar da kargoyla gönderiyor.
Anonymous yazdı:
Anonymous yazdı:
Anonymous yazdı:
Anonymous yazdı:
Hep yabancılarda mı olacak.Birazda onlar bize baksın.
Anonymous yazdı:
Anonymous yazdı:
Anonymous yazdı:
Anonymous yazdı:
Anonymous yazdı:
Anonymous yazdı:
Anonymous yazdı:
Anonymous yazdı:
1188 gercekten cok temız ses verebılmektedır.yapanlar pısmanolmaz.
Anonymous yazdı:
Anonymous yazdı:
Anonymous yazdı:
Anonymous yazdı:
Emeği gecen herkezi kutkarım
Bende bir amplifikatör projesi yapmaya kalktım ve onun için bir site bile tasarladım..
http://emesut41.googlepages.com
Ben projemde TDA7560 kullandım. Ama nedense istediğm performansı alamadım.. Öncelikle bu konu hakkında bana yardımcı olmak arkadaşalar olursa sevininirm. MSN: emesut41@hotmail.com
Yaptığınız proje cok hoşuma gitti dosyalarını indirdim biraz inceleyeyim belki TDA7560'dan vazgecip bu projeyi yaparım.. :evet:
Başarılarınız devamını diliyorum ve sitenize sıkkullanılanlar listemde baş sırayı veriyorum..
Anonymous yazdı:
Projemize Web sitenizden yer verdiğiniz ve iyi dilekleriniz için teşekkür ederiz.
Görüşmek üzere.
Anonymous yazdı:
Seçtiğim bir makaleyi web sitemde yayınlamaya başladım, tek bir makale yayınlamayı uygun gördüm, okuyucular böylelikle sizin sitenizi de ziyaret ederler. Umarım daha geniş bir okuyucu kitlesine ulaşmanıza ufakta olsa bir katkım olur.
Sitenizin daha da gelişmesi dileği ile
Hakancez
ilgili sayfa linki,
http://hakancez.googlepages.com/diypre
Anonymous yazdı:
Anonymous yazdı:
Sitenizin daha da gelişmesi dileği ile
Hakancez
hakancez.googlepages.com
Anonymous yazdı:
Yalnız malzeme listesinde bir hata yapmışım, daha doğrusu hata değil de küçük bir gözden kaçma;
Bütün metal film dirençler 0,6W görünüyor. Aslında bu şekilde de bir sorun yok ama belki montajda sorun yaşayabilirsiniz. Metal film dirençlerin tamamı "0,4W" olacak. Zaten bilindiği gibi bu dirençler üzerinden yüksek akım akmıyor ve bunca güce ihtiyaçları yok. Tabii aynı not LM3886 projesi için de geçerli. Neden öyle yazdığımı anlamadım. Neyse özür dilerim.
Anonymous yazdı:
Necati;
LM3886'nın üzerine bunu yapmamızın tek sebebi, yazıda da belirttiğimiz gibi Türkiye şartlarında entegrenin buluna(maya)bilirliği. Hem LM3886 projesini yaptıktan sonra elim bir kaza sonucu entegrenin iki bacağı kırıldı :cry: . Bundan dolayı LM4780 kullandık bu sefer.
Anonymous yazdı:
Anonymous yazdı:
Anonymous yazdı:
Herseyin turkce olmasi kadar guzelbirsey olamaz.
Diyaudio meraklisi bir turkseniz yabancidilde sitelerde gezinmek zorundasiniz. birsuru zorluk var, terimler degisken, habide malzeme karakoyde varmi...
Sahane super .
Devamini dilerim.
Anonymous yazdı:
teşekkür ederim
çalışmalarınızın devamını diliyorum
Anonymous yazdı: