DIY Audio dostlarına selam…
Bu ilk projemizde, daha önce duyurduğumuz gibi, adam gibi bir 2+1 hoparlör tasarlayıp yapacaktık. Ancak gelişmeler öyle şeyler ortaya koydu ki bas kompanzasyonlu bir stereo amplifikatör yapmayı daha uygun bulduk. Nedenlerine gelince;
birincisi; 2+1 projesi başlangıç için bir miktar karışık oldu. Uygulamada arkadaşların güçlük çekebileceğinden endişelendik. İkincisi, daha pahalıya mal olacağı açık ve netti. Daha ucuz ve daha uygulanabilir bir şema üzerinde durduk.Bu anlamda ilk projemiz olarak oldukça iyi ses veren ve piyasada HI-FI niyetine satılan pek çok uzakdoğu işini kolaylıkla ekarte edebilecek minik ve güçlü bir stereo amplifikatöre başlıyoruz. Metnin devamında ayrıntılı açıklama, devre şeması ve baskı devreleri bulabilirsiniz.
İlk projemiz hayırlı uğurlu olsun…
Diyerek ilk projemize başlıyoruz.
TEORİ:
Entegre amplifikatörler günümüzde pek çok standart HI-FI cihazda kullanılan, oldukça pratik çözümlerdir. Başlıca avantajları,
- Kullanımının kolay olması,
- Daha basit PCB dizaynı yapılabilmesi,
- Gürültü bağışıklıklarının iyi olması,
- Genelde aşırı akım ve sıcaklık korumalarının bulunması
olarak sayılabilir. Piyasa koşullarında amplifikasyon teorilerine uygun olarak AB ve D olarak sınıflandırılırlar. Lineer olarak sinyali işleyen ve %50 ila %60 civarında verimlilikleri bulunan, aynı zamanda op-amp şeklinde dizayn edilen AB sınıfı entegre amplifikatörler uygulama basitliği ve ses kaliteleri itibarıyla tercih nedeni olacaktır. D sınıfı veya modifiye edilmiş hali olan T sınıfı entegre amplifkatörler başlangıç projesi olarak oldukça karışık kaçacağından şimdilik ele alınmayacaktır.
AB sınıfı entegre bir amplifikatöre en iyi örnek; atalarından biri olan TDA2030 dur. 12W RMS çıkışa sahip simetrik beslemeli ve tam çıkış gücünde %10 un altında bir toplam harmonik distorsiyona sahip bu entegre, zamanın en iyi çıkış katlarından biridir ve sanırım çoğumuz tarafından uygulanmış bir örneği mevcuttur.
Günümüz uygulamalarında ise daha iyi lineer aileler kullanılmaktadır. Eski bir aile olmasına rağmen Sanyo Inc. nin STK serisi oldukça rağbet gören ürünlerdir. Bunun yanında 90lı yılların ikinci yarısında ortaya çıkan Natinal Semiconductors’un overture serisi LM power op-ampları entegre amplifikatörler konusunda kelimenin tam anlamıyla çığır açmış oldu. Pek çok kaliteli üretici tarafından seri üretim planlarına alınan bu entegreler aynı zamanda DIY audio meraklılarının gözdeleri haline geldi. Şu kadar ki; birkaç amatör uygulamacı tarafından uzun uğraşlar sonucu en rafine haline getirilen LM3875 tabanlı iki adet mono amplifikatör ve bir güç kaynağı modülünden oluşan ve kendisine Gain Card adı verilen oldukça kaliteli bir güç amplifikatörü, neredeyse 3000$ lık fiyatla satılmaya başlandı ve ilginçtir piyasada oldukça rağbet gördü.
Biz bu uygulamamızda Gain Card benzeri bir uygulama yapacağız. Bu tür uygulamalara DIY audio aleminde Gain Clone yani Gain Card’ın klonu adı veriliyor. Uygulamanın doyurucu ses cevabı verebilmesi için bas kompanzasyonu ekleyip geri besleme hattında basit bir Linkwitz denkleştirmesi uygulayacağız.
Kullanacağımız entegre LM3875’in yeni revize edilmiş kardeşlerinden biri olan LM3886'dır. Kendisini kısaca tanıyacak olursak;
| Maksimum çıkış gücü: | 68W RMS - 108W Pik(Tepe) |
| THD: | %0.03 @ 60W |
| SNR: | 110dB @ 60W – 92,5dB @ 1W |
| PSRR: | 120dB |
| Koruma Devreleri: | DC/AC Kısa devre koruması, Termal koruma |
| Çıkış Sınıfı: | Eşlenik AB-A |
Bizi ilgilendiren parametreleri bunlar. Açıkçası tabloda verilen değerler piyasadaki değme HI-FI amplifikatörlere nal toplatacak cinsten. Özellikle 110dB sinyal/gürültü oranını piyasada çok kolay göremezsiniz. Kısaca özetleyecek olursak; bu amplifikatörü adam gibi kurarsanız, enerji verdiğinizde devasa kolonlarınızı (çok da devasa kullanmayın) kulağınıza yapıştırsanız da herhangi bir hiss, tıss, hırr sesi duyamayacaksınız, taa ki girişine bir şey takıncaya kadar. Yani bu ampli, girişinde sinyal yokken bir ölü kadar sessizdir. Diğer yandan tavsiye edilen hoparlör grubuyla kullanıldığında tam güçte sürekli çalıştırılırken dahi distorsiyon duyma olasılığınız yoktur. Daha iyisi şamda kayısı :)
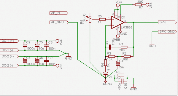
Gelelim devre şemalarına.. National Semiconductors mühendislerinin önerdiği temel uygulama devresi aşağıdaki gibidir.

Görüldüğü gibi oldukça sade ve uygulanabilir bir devre şeması. Aslında biz de sinyal hattı üzerinde herhangi bir değişiklik yapmadık. Yani sisteme gürültü eklemedik. Görülen devrede Rin giriş seviye potansiyometresi, Rb akım sınırlama direnci, Rf1 ve Ri kazanç dirençleridir. Bu uygulamada 20K/1K=21vv (26,4dB) kazanç elde edilir. 22µF lık geri besleme kondansatörü kazanç eğrisinin ~7 Hz den başlamasını sağlayarak ses altı frekansların hoparlöre iletilmesini engeller.
Bizim uygulamamız ise şöyledir;

Görüldüğü gibi negatif geri besleme hattı ciddi anlamda revize edilmiştir. Böylelikle 30Hz-70Hz bandında ~7dB lik bir kazanç elde edilerek 30Hz pik noktasında ~34dB yakalanmıştır. Sevgili dostum Nico Ras ile birlikte tasarladığımız bu devre uygulaması 16 veya 20cm çapındaki ve 10-15 litrelik kapalı kabinlere (sealed box) yerleştirilen bas hoparlörlerin genelde 70-80Hz civarında düşmeye başlayan cevap eğirilerini çok iyi tolere ederek 40-50Hz civarında bir kesim frekansı (F3) sağlar. Çok kaliteli küçük subwooferlerin bu civarda F3 verdiğini düşünürsek neden 2+1 yapmadığımızı anlarız. Ancak yine de gerçek derin bas (20Hz) isteyen arkadaşlar (ben dahil) için ileride bu sisteme ek çok güçlü bir aktif subwoofer tasarlayacağız. Verilen uygulama şeması 26v DC besleme ve 4ohm hoparlörlerle birlikte 2Vpp giriş sinyali uygulandığında ortalama 65W RMS güç üretir. 8ohm hoparlör kullanacak arkadaşlar için besleme gerilimi +/- 38v a kadar çekilebilir. Tabii bu değerlerin altındaki gerilimler de kullanılabilir.
Besleme devresi de oldukça basittir;

Görüldüğü gibi bir adet çift sekonderli trafo, iki adet KBU 6 serisi (6 amper) köprü diyot ve 2 adet 10,000µF lık “baba” kondansatörden oluşur. Genel kural olarak amper başına 2,200µF stabilizasyon kondansatörü yeterli görülmekle birlikte HI-FI uygulamalarına özel olarak amper başına 4,700µF kullanılması adet olmuştur. Hat başına ortalama 2 amper çekileceği düşünülerek 10,000µF belirlenmiş olup parti modunda (sürekli %80 ve üzeri güç) kullanacak arkadaşlar için hat başına ikişer adet 10,000µF kullanılması tavsiye edilir.
Trafo konusuna gelecek olursak, HI-FI uygulamalarında genel olarak toroid trafo kullanılır. Bu tür trafolar pahalı (60-80€) ve çok yer kaplayan varlıklardır. Avantajları kaçak manyetik akılarının düşük olması ve dolayısıyla amplifikatörle aynı kutuya rahatlıkla yerleştirilebilmesidir. Biz tercihen amplifikatörümüzü ve trafomuzu iki ayrı kutu içerisinde muhafaza ederek EI tipi standart trafolarla işimizi göreceğiz. Trafo verilerimiz en az şöyle olmalıdır;
- 8 ohm standart uygulama için 220 / 2 x 24v (orta ucu ayırılacak) en az 250W lık,
- 8 ohm parti modu için 220 / 2 x 24v (orta ucu ayırılacak) en az 350W lık,
- 4 ohm standart uygulama için 220 / 2 x 18v (orta ucu ayırılacak) en az 250W lık,
- 4 ohm parti modu için 220 / 2 x 18v (orta ucu ayırılacak) en az 350W lık,
Neden ihtiyacımız olanın üzerinde trafo güçlerini seçtiğinizi irdeleyecek olursak; 68W RMS çıkış gücü için en az %20 anlık tepe değer faktörü de eklenecek olursa 81W elde edilir, %60 verimle çalışan AB sınıfı amplifikatörümüz bu esnada en az 135W çekecektir. İki amplifikatör aynı anda bu işi yapmaya kalktığında 270W bir besleme gücüne ihtiyaç duyulur. Yani aslında 250W bile azdır. Ancak normal bir dinleyici genelde 2x20W lık bir güç kullanacağından 250W lık trafomuz üzülmeden ihtiyacımızı karşılayacaktır. Diğer yandan parti modunda yani kanal başına sürekli en az 55W lık güç çekildiğinde ve rock müziğin sert ritmine uygun %60 lık pikler oluştuğunda güç ihtiyacımız kanal başına 180W ı zorlayacaktır. Doğal olarak böyle bir ortamda gerek trafonun gerekse entegrelerin “soğuk” kalmasını beklemek saflık olacaktır.
UYGULAMA:
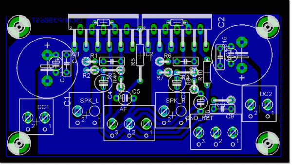
Devre uygulaması, geliştirdiğim baskı devreler sayesinde oldukça basit olacaktır.

Ön görünümden de anlaşılabileceği gibi biraz sıkışık bir tasarım olmasına rağmen kompakt ve küçük yapısı sayesinde gürültüden uzak bir dizayndır. Özellikle NFB (negatif geri besleme) hattının kısa tutulması bu fonksiyonu güçlendirmektedir. Devre bu haliyle tarafımdan uygulanmış ve oldukça iyi sonuç alınmıştır.

Montaj çok düzgün olmasa da bu haliyle harikalar yaratır. Görüldüğü gibi tüm giriş çıkışlar baskı devre tipi klemenslerden meydana gelmektedir. Ayrıca dikkat edilmesi gereken başka bir husus devrenin tamamında %1 toleranslı metal film dirençler kullanılması gerektiğidir. Aksi takdirde benimkine yakın sonuçlar alabilirsiniz ama aynı sonucu asla!

Baskı devrenin alttan görünüşü… Görüldüğü gibi bazı elemanlar arka yüzeye monte edilmek zorunda kalınmıştır. Ancak enerji hatlarının kısa tutulması gereklidir ve arka tarafa montaj bunu sağlayacaktır. Montajla ilgili başka bir konu ise besleme hatlarının entegre altında kalan kısımlarının montajdan önce bir miktar lehim pastası sürülerek lehimle beslenmesi gerektiğidir. Benim uygulamamda da açıkça görülebileceği gibi bu iş çok basit olmamakla birlikte zaman alıcı olması dışında bir zorluğu yoktur.
Bu arada hatırlatmak gerekir ki LM3886 entegresinin iki versiyonu mevcuttur: bunlardan biri izolasyonsuz kılıf olan LM3886TA

Ve diğeri izolasyonlu kılıf olan LM3886TF dir.

Ben uygulamamda izolatörlerle uğraşmamak için izolasyonlu kılıfı kullandım ve soğutucuya silikon gresi ile doğrudan bağlantı yapabildim. Ancak TA kılıfı kullanacak arkadaşların mutlaka entegrelerini izolatör ve silikon gresiyle soğutucuya bağlamaları ayrıca vida deliklerini de boncuk tabir edilen cıvata izolatörleri ile desteklemeleri gerekmektedir.
Güç kaynağı baskı devresi aşağıdaki gibidir.

Bu konuda çok fazla açıklama yapmanın gereksiz olacağını düşünüyorum. Basitçe dört adet PCB klemensi, iki adet KBU6 serisi köprü diyot ve iki adet 10,000µF 35v luk kondansatörle tamamlanacak basit bir dizayn… Bu kart, amplifkatörümüzle aynı kutu içinde yer alacak ve amplifkatör ile bağlantısını sağlayacak (DC1 ve DC2) kablolar oldukça kısa tutulacaktır.
Soğutucu konusu, montajla ilgili son ayrıntı olacaktır. Hesaplarıma göre 8ohm kullanıcıları TA kılıfı için 2,8 ºC/W değerinde bir soğutucu kullanacaktır. Ki bu yaklaşık 5cm x 10cm ebadında 8 veya daha fazla kanada sahip basit alüminyum bir soğutucu demektir. TF kılıfı içinse bu değer 1,8°C/W dır ve bu tam iki katı büyüklüğünde ve kanat sayısına sahip soğutucu ihtiyacı anlmına gelir. Benim gibi bakır soğutucu kullananlar daha küçük bir şeyler deneyebilirler. Ayrıca yine benim gibi ortalama bir dinleyici için bu büyüklük de fazladır. Ben uygulamamda iki adet soket A (AMD Athlon) bakır soğutucuyu birbirine bağlayıp fansız kullandım.

Standart bir soğutucunun ortalama 5-10 YTL, bunların ise toplam 35YTL civarında olduğunu düşünürsek pahalı ama şık ve küçük bir çözüm… Bu uygulama havalandırmalı kutuda iki saatlik ortalama dinlemede (yaklaşık 20W x 2 rock müzik) el yakma testini başarı ile geçti. Bu test basitçe şöyle yapılır; iki saat genelde dinlediğiniz şartlarda amplinizi çalıştırın ve sonunda entegrelerin ön yüzlerine parmağınızı yapıştırın, eğer 10sn den fazla tutabiliyorsanız soğutucunuz iş görüyor demektir. Ayrıca bu durumda soğutucu yüzeylerinin sıcaklıkları da buna çok yakın olmalıdır. Tabii eğer termokupl uçlu bir termometreniz varsa ölçüm kriteriniz entegre yüzeyinde 65°C olmalıdır, bunun üzerindeki sıcaklıklar sık sık termal korumanın devreye girmesine ve bir süre sonra değerli entegrenizi kaybetmenize neden olacaktır. Entegreler çok sıcak, ama soğutucu ılık, hatta soğuksa arada bir temas problemi var demektir. Bu durumda bağlantılarınızı ve silikon gresinizi kontrol etmenizi öneririm.
NOT:
Resimde sağ tarfta görülen röle güç rölesidir. Ön panelde çok minik bir anahtar kulandığım ve dört kanalı (DC1 +- ve DC2 +-) aynı anda kesip kapattığım için bu röleyi ekledim. Tavsiye ederim.
MONTAJ:
Toplamda kartlarımızı cihaz haline getirebilmek için bunları bir veya birkaç kutu içerisinde toplayıp sağlamca monte etmek gerekmektedir. Bu iş için olabildiğince estetik ahşap, plastik veya metal iki adet kutuya ihtiyacımız olacaktır. Her iki kutu için mutlaka havalandırma delikleri olmalıdır. Aksi takdirde sistemimizi uzun süre çalıştıramayız. Kutu seçimini size bırakıp kutu içi montajına geçiyorum.

Biraz karmaşık göründüğünü biliyor ama daha basit izah edilemeyeceğini kabul etmenizi diliyorum. Öncelikle arka panelimize üç adet bağlantı klemensi / portu bağlayacağız. Bunlardan birincisi 4 uçlu bir güç konnektörü. Bunun için PC lerde kullanılan 4 uçlu dişi sabit disk bağlantılarını ve bunların uzatılmasında kullanılan erkeklerini kullanabilirsiniz. Kutuya nasıl monte edeceğiniz SİZİN SORUNUNUZ :)

Hoparlör çıkışları için standart hoparlör terminali kullanın;

Sinyal girişleri içinse şunun gibi standart bir RCA terminali kullanabilirsiniz;

Ben tek girişli bir amplifikatör yapacağım için bunun tek grubunu kullandım. Dileyen arkadaşlar giriş sayısını diledikleri kadar artırabilirler. Ancak minimum gürültü seviyesi için benim yaptığım gibi tek giriş tavsiye olunur.
Montajda en kritik nokta sinyal hatlarının bağlanmasıdır. Şu anlatacaklarıma harfiyen uymazsanız sonuçta elde edeceğiniz gürültü sizin eseriniz olacaktır;
UYARILAR:
- Kutunun sinyal girişine taktığınız RCA konnektörünün şasi ucunu en kısa yoldan ve direkt olarak tercihen ince bir kabloyla amplifikatör kartının AF kodlu klemensinin orta ucuna bağlayın.
- Aynı RCA konnektörünün (sinyal giriş) sağ ve sol sinyal uçlarını blendajlı bir kabloyla (LIYCY) ses seviye potansiyometresinin (alttan baktığınızda) en sağdaki uçlarına bağlayın. Kablonun ekranını tek taraflı olarak yalnızca RCA konnektörün şasisine bağlayın. Asla ekran hattından şasi taşımayın!
- Potansiyometrenin orta uçlarından alacağınız iki hattı çok kısa olarak (kısa olması çok önemlidir) yine ekranlı kabloyla AF kodlu klemensin sağ ve sol başlarına bağlayın, kablonun ekranlamasını bu kez iki taraflı olarak bir tarafını AF klemesinin şasi yani orta ucuna diğerini ise potansiyometrelerin alttan bakarsak sol başındaki iki terminale ikisini birleştirerek bağlayın. KESİNLİKLE AYNI HATLAR ÜZERİNE İKİ AYRI ŞASİ BAĞLANTISI YAPMAYIN.
- POTANSİYOMETREDEN GİRİŞTEKİ RCA KONNEKTÖRÜNE ŞASİ BAĞLANTISI YAPMAYIN.
- KESİNLİKLE AMPLİYİ POTANSİYOMETRESİZ ÇALIŞTIRMAYIN. Potansiyometre aynı zamanda entegrenin giriş yükü olarak çalışır, o olmadan çalıştırırsanız entegre şiddetli osilasyon yapar ve tweeter'larınızı yakarsınız!
- İzolasyonsuz kılıflı model olan LM3886TA'yı soğutucuya bağlarken izolatör kullanın, aynı zamanda civatalara nug(boncuk) adı verilen izolatörlerden takın. Amplinize güç vermeden önce iki entegrenin metal bölümleri arasındaki direnci ölçün. Açık devre olmalıdır, eğer kapalı devre ise, yani iletkenlik varsa, - railleri birbirine bağlamış olursunuz ve sonucu hiç hoş olmaz.
Sinyali başka türlü taşırsanız şasi döngüsü oluşur ve amplifkatörünüz 100Hz hırıltısı yapmaya başlar.
Hoparlör bağlantılarının (+) uçları SPK kodlu klemenslerden alınacaktır. Bu klemensler tek bacaklıdır. Diğer uçlar ise GND-RET kodlu klemensten alınacaktır. Burası güç şasisinin dağıtım noktasıdır. Bu noktaya sinyalle ilgili herhangi bir şasi bağlantısı yapılmamalıdır. Bu noktadan ayrıca istenirse kutu gövdesine de bir uç alınarak daha iyi şasileme sağlanabilir. Bu işlem deneyerek yapılmalıdır bazen bu tür bir şasileme sorun yaratabilmektedir.
Montajla ilgili son bir not: Güç bağlantıları ve hoparlör bağlantıları için en az 1.5mm2 kesitinde çok damarlı kablolar kullanılmalıdır. Aksi takdirde ısınmadan dolayı yangın riski vardır.
HOPARLÖR:
Geldik işin sonuna. Öncelikle belirmek isterim ki bu dizayn oldukça kaliteli ve hesaplanmış komponentlerden oluşmasına rağmen sonucu belirleyecek temel kriter hoparlörün seçimidir. Paranızın yettiği en kaliteli bas ve tweeterleri tercih etmenizi öneririm.
Bas için tercihe göre 4 veya 8 ohmluk en az 16 en çok 20cm çapında ve kesinlikle subwoofer değil bas hoparlör alınmalıdır. Frekans eğrisinin en az 3Khz e kadar çıkması gereklidir ki tweeterle birlikte iyi bir ikili oluştursun. Subwooferler genelde 500-1Khz arası bir frekans cevabına sahiptir ve işimize yaramazlar.
Tweeter için ise yine basla aynı empedansa sahip (4 veya 8 ohm) en az 50W lık dome tweeter tercih edilmelidir. Piezo tweeterleri kesinlikle tavsiye etmem.
Pasif filtre olarak yalnızca seri polarizasyonsuz kondansatör kullanacağız. Bunlardan 1µF ile 10µF arası her değerde ikişer adet alın ve dinleme zevkinize göre bir tanesini seri olarak tweetere takın. Bu kadar basit.
Kutu işin (beni ilgilendirmediğinden) en kolay kısmı. 18mm sunta veya MDF den 16cm bas için yaklaşık 10lt. tercihen 15lt, 20cm için en az 15 tercihen 20lt. kapalı kutular yaptırın. 10lt kutu için iyi bir örnek;
20cm ön yüz genişliği,
25 cm derinlik ve
30 cm yükseklik olacaktır.
“Ama bu ölçüler 10ltden fazla eder” diyenler için hoparlörlerin de hacme eklenmesi gerektiğini hatırlatırım.
Kabinin ön yüzüne bas ve tweeter için uygun çapta delikler açtırın. Arka tarafta bağlantı terminali kullanacaksanız ona göre kullanmayacaksanız tek kablo için delik açın. Kritik nokta; kabinin içini tamamen elyaf ile doldurun. Çok sıkı olmasın ama fazla gevşek bırakmayın. Sonra da hoparlörlerinizi monte edin. Bu kısımda dikkat edilecek husus kutunun bağlantı noktalarından hava kaçağı yapmasının engellenmesi gerektiğidir. Bunun için gerekiyorsa iç çeperden tüm köşeleri silikonlayın.
Son bir not: Amplifikatörün kazancı halen 26dB yani 20vv dir. Bu, bazı düşük seviyeli çıkışlar için (ipod gibi) yetersiz kalabilir. Uygulama sonunda yeterli ses seviyesi alamayan dostlarım bana yazarlarsa sonuca göre basit bir preamplifikatör projesi ekleyeceğim.
Kolay gelsin..
Dr.
Malzeme Listesi
| ||||||||||||||||||||||||||||||||||||||||||||||||||||||||||












Forumda Yazılmış Olan Yorumlar
devirsefa yazdı:
olc technics yazdı:
Tasarımında bazı tuhaflıklar var bu ampl. ün.
1- Malzeme tasarrufu olsun diye mi, yoksa daha az malzemeyle daha gürültüsüz ses mi alınıyor nedir anlayamadım ama; girişte yük olmadan olmaz. 10K ohm logaritmik pot girişte yükü oluşturuyor. Kendi LM 2876 (Dr Hardware dizaynı PCB nin üzerine inşa edilmiştir.) uygulamamda mecburi yaptığım değişikliklerden biri, entegrenin ses girişiyle (+ evirmeyen giriş) ses şaşisi arasına 22K ohm luk (metal film daha iyi olur) bir direnç ilave edilmeli.
2- Bu tuhaflıkta, girişte bir DC dekuplaj kondansatörü bulunmaması dikkat çekiyor. Oysa Gain Card ta bile bir kutuplu kondansatör var girişte. Bu ihtiyaç kaynaktan kaynağa (CD çalar vs.) fark edebilir. Sizin yerinizde olsam girişe bir kutuplu ya da kutupsuz kondansatör koyardım ki kendi uygulamamda koydum.
3- Bu bir tuhaflık değil de, uygulama farklılığı. Güç şaşisiyle ses şaşisi arasında 470n lık kond ve ona paralel bağlı 2.2 ohm (galiba öyleydi, şemaya bakmadım) direnç mevcuttur. Burada maksat, beslemeden gelecek HUM u azaltmak ve ses şaşisinden uzak tutmak. Direnci kontrol ediverin. Yanıksa, ses şaşisi iptal olacağı için güçlü bir osilasyon duyulur.
zunda yazdı:
devirsefa yazdı:
devirsefa yazdı:
e_cag yazdı:
Ara uçlar genelde sarımın ikiye katlanıp karta lehimlenmesi ile çıkarılıyor. Sizdeki trafoda da durum böyleyse istediğiniz ara ucu (18V) karttan söküp katlandığı noktadan ikiye ayırarak tüm sarımı bölebilirsiniz. Ancak sarımın lehim payı çok az kalacak, dikkat etmeniz lazım. İsterseniz 36V ucunu da ayırabilirsiniz; geriye 12V bir sarım daha kalır.
devirsefa yazdı:
Ama amacım simetrik besleme yapmak değil. 2 tane ayrı ayrı 18 VAC alabileyim ki iki ayrı devreyi bağımsız çalıştırayım.
Malzeme listesinde trafo için "orta ucu ayrılacak" yazılmış, işte bunu anlayamadım. 0-18-36 VAC uçlarını kullanarak iki ayrı 18 VAC akımı nasıl alacağım? Orta uç iki AC akımda da ortak olmamalı mı?
e_cag yazdı:
http://electro-solution.blogspot.com.tr ... d-35v.html
devirsefa yazdı:
0 - 12 - 18 - 24 - 36 - 42 - 48 uçları var.
0-18 bir akım, 18-36 diğer akım mı olmalı?,
0-18 bir akım, 24-42 diğer akım mı olmalı?
18-36 bir akım, 24-42 diğer akım mı olmalı?
Veya nasıl olmalı?
hakan_852 yazdı:
skaya35 yazdı:
http://tr.farnell.com/national-semicond ... dp/1468869
digeri aynı ürün ama €8.28 neden bu kadar fiyat farkı mevcut...
http://tr.farnell.com/national-semicond ... dp/9493603
hamist yazdı:
Kaynak garanti vermedikçe her yerde sahtesi vardır.
Keşke elimde olsada sizi bu sıkıntıdan kurtarabilsem.
hakan_852 yazdı:
hakan_852 yazdı:
Kardeş çok sağol allah razı olsun
caglarm yazdı:
bursa ayfa elektronik üzerinden alır iseniz fazladan sadece 8,6tl kargo masrafı ile 10 günde elinizde oluyor.uzun süredir bu yolla malzeme temin ediyorum ve hiç sorun yaşamadım.
hakan_852 yazdı:
kardeş lm3886tf için tam olarak nereye üye olup nasıl spariş verdin detaylı anlatrsan ben de spariş vereceğim acil cevap vereblirsen sevinirim lütfen bluemaviden alacaktım ama o da iç pyasadan temin ediyoruz dedi
olc technics yazdı:
LM 3886 nın tanesi için 20 TL fazla değil mi? Üstelik kullanılmış parça.
mk_ yazdı:
Amerikadan getirttiğim 1 sefer deneme amaclı kullanılmıs 2 adet lm3886lar mevcut elimde, sesini merak edipte almıstım simdi daha iyi bir amp kullandıgımdan ihtiyacım kalmadı tanesini 20 TL veririm istanbul içi uygun yerlerde eldende teslim edebilirim ben devreyi test için kurdugumdan audio caplerde var elimde ilgilenen olursa
iyi çalısmalar
hakan_852 yazdı:
maystor yazdı:
skaya35 yazdı:
Kayıt yaptırırken bir şirket iş yeri adına üye olmazsanız isteginiz kabul edilmeye bilir..
Eger bunu gönderirlerse ücretli 5 adet isteyecegim...
umarım gönderirler......
Hazar yazdı:
Kargoya ekstra bir ücret ödemiyorsunuz, o kargonun size gönderilmesi için zaten parçaya ödediğiniz fiyattan fazlası National (artık TI)'in cebinden çıktığı için zaten kardasınız.
skaya35 yazdı:
Bir takip verdi Fedex ile gönderilecegi yazıyor tabi kargo ücreti nedir bilmiyorum..
ancak ücretsiz olarak 3 adetden fazlasını göndermiyor...
Hazar yazdı:
KBU6. 6 amperlik köprü diyot dediğinizde onu verecekler zaten, parça aile koduna takılmayın.
Şekil olarak ortası delik bir dikdörtgen, dört bacaklı, biri diğerinden daha uzun.
LM3886'lar sahte evet, Farnell ve Digikey'in Türkiye distribütörleri var, ikisinin de Forum'da üyeliği var hatta. Kendilerinden sipariş geçebilirsiniz, garantili orjinal ürüne sahip olmanızın yegane yolu budur.
National sample olarak gönderiyordu ama halen gönderiyor mu bilmiyorum. Çünkü National Semiconductors diye bir firma kalmadı artık, Texas Instruments satın aldı firmayı. Ve TI Türkiye'ye sample göndermiyor.
hakan_852 yazdı:
buradaki kb6 serisi diyotları nerden bulabilirim acaba? ayrıca lm 3886lar sahteymiş hep orjinalini nasıl bulabiliriz?
e_cag yazdı:
Hoşgeldiniz!..
Kondansatör işi biraz bütçeye biraz hedefe bağlı. Madem Farnell'e sipariş edeceksiniz, Panasonic FM/FW serileri yüksek kaliteli diy için iyidir. Rubycon'un da güzel serileri var ve taze olmaları koşuluyla çok iyi sonuç alırsınız ama çok ince detaya girip Rubycon MBZ mi Panasonic FM mi diye düşünmeye başlayınca kriterler kişiselleşiyor ve sonuca karar vermek için her alternatifi ayrı ayrı deneyip uzun uzun dinlemek gerekir ki sabır ve imkan meselesi. Belki gerçek diyci bu noktada ortaya çıkıyor ki bu işe uzun vadeli zaman ayıracak, denemekten sıkılmayacak kimselerin bu işten hevesin ötesinde zevk aldığını düşünüyorum.
Voltaj değerleri öncelikle besleme voltajına bağlı. 35V LM serisi için asgari değer zaten, entegre veriyaprakları her bir entegrenin maksimum çalışma besleme voltajlarını veriyor ve bağlanacak hoparlörlerin empedansları ile şebeke dalgalanmalarını da hesaba katarak bir emniyet payı bırakmak yani öncelikle besleme voltajına karar vermek gerekiyor. LM3886 ve 4780 en yüksek besleme geriliminde çalışabilen alternatifler (yanlış hatırlamıyorsam 8 ohm hoparlör için maksimum +-42V). 3875 ve 3876 ise daha düşük volajda çalışabiliyor. Diğer kriter ise pcb belli ve hazırsa pcb üzerinde hangi kondansatör kılıfı için yer ayrıldığı. Yer yoksa yüksek voltajlı kondansatörlerin kılıfları daha büyük olduğundan kartta ayrılan yere sığmayacak, en azından görünümden mutlu olmayacaksınız. Feedback kondansatörleri çok sorun değil, voltaj değerleri de +- besleme hatlarına bağlı olanlar gibi tam besleme voltajına maruz kalmadıklarından 35V olabilir ama şu 1000uF'ler için 50V daha emniyetli olur. 35V kullanırsanız da deverniz çalışır ancak kondansatörlerin ömürleri üreticinin verdiği asgari çalışma ömrünü pek aşmaz veya belki 3000 yerine 1500 saat gibi kısa da olabilir. Önce pcbde kondansatörlerin bacak aralıklarına ve kondansatör çaplarına bakın, Panasonic, Rubycon gibi üreticilerin (yerli piyasadan bulabildiğimiz Hitano'lar da Japon malı kaliteli kondansatörler ve başka başka alternatifler de yerli - yabancı bulunabilir ve arkadaşlar da önerebilir) veriyapraklarını netten bulup müsait kılıfları bularak adaylarınızı belirleyin, birlikte kurcalamaya devam edelim.
madmaxzek yazdı:
Bir de bazı kondansatörlere 35(50)v yazılmış , 35 mi 50 v mu almamız gerekiyor, dediğim gibi sadece yazılanlardan yola çıkarak bişeyler yapmaya çalışıyorum elektronik bilgim az olduğundan bunun yerine şunu koyayım ya da bunu kullanmayayım diyemiyorum.. Şu markalar şunun için iyidir şurda kullanılırsa iyi olur şurda kullanmak için fazla pahalı markaya gerek yoktur bu yeterlidir gibi önerilerinizi ve yardımlarınızı bekliyorum . ...
zcabaoglu yazdı:
http://www.shine7.com/audio/pa100.htm
http://www.shine7.com/audio/bpa300.htm
http://www.shine7.com/audio/jeff.htm (Alt satırda beşi biryerde demiştim ama adam kanal başına 6 tane lm3886 diyor)
Ben hala yapsammı diye düşünürken
Selamlar,
hoparlör yazdı:
boztorgay yazdı:
Devre ile ilgili bir çok araştırma yaptım.malzemeleri temin ettim en kalitelisinden. ama tek eksik orijinal LM ler.
Yana yana LM aradım forumda ama kimsede çıkmadı.Neyse artık istanbul a yolum düşerse bulurum inşallah.
Haa sample isteyen arkadaşlarınki kadar orijinal olur mu bilemem artık
boztorgay yazdı:
Devre ile ilgili bir çok araştırma yaptım.malzemeleri temin ettim en kalitelisinden. ama tek eksik orijinal LM ler.
Yana yana LM aradım forumda ama kimsede çıkmadı.Neyse artık istanbul a yolum düşerse bulurum inşallah.
Haa sample isteyen arkadaşlarınki kadar orijinal olur mu bilemem artık
elektrosenol yazdı:
Zagor yazdı:
boztorgay yazdı:
standart devrede kazancı belirleyen dirençler 20 k ve 1 k olarak belirlenmiş.başka bir şemeda ise (hatta elektro senol başka bir başlık altında vermişti şemayı
mehmet-salih yazdı:
e154 yazdı:
e_cag yazdı:
mehmet-salih yazdı:
Anonymous yazdı:
Anonymous yazdı:
Anonymous yazdı:
Anonymous yazdı:
Anonymous yazdı:
Buralarda %1 toleranslı direnç bulmak zor ver elini Ankara :)
Anonymous yazdı:
Anonymous yazdı:
Öncelikle "tamirci hasan ın sitesindekini yaptım" demişsin. Tamirci Hasan'ın bir sitesi olduğunu öğrenmiş olduk böylece. Ama o sitedeki versiyondan haberim yoktu doğrusu.
Neyse aynı devreyse (veya farklıysa da) girişlerini paralel bağlayıp her birinin çıkışına 0,1ohm 5W lık taş direnç bağlayıp birleştirmen lazım yani paralel bağlaman gerekir. Faz tersleyip köprü bağlarsan yük 2 ohma düşeceğinden sorun yaşanır. Ama paralel bağlarsan 4 ohm yük için +/- 35v beslemeyle yaklaşık 150W RMS güç alırsın. Bu da sanırım yeter. Aslında devre bu haliyle subwooferler için oldukça uygun. Çünkü bass bost geri beslemesi var. Tamirci Hasan'ın sitesindekindeki var mı bilmem.
Neyse, forum kısmımızda benim dizaynım olan bir subwoofer filtresi ve bass boost devresi var onu uygulayıp girişleri dediğim gibi paralelllersen iyi sonuç alırsın.
Bu tür konuları forum kısmında tartışmamız gerekiyor.
Kolay gelsin.
Anonymous yazdı:
Anonymous yazdı:
Diğer yandan entergreler konusunda fikrimi söyledim. Bu tür malzemeleri yerli kaynaklardan almam. Hatta Hazar'ın Avustralya'dan getirttiklerinden bile şüphelenip kendisine söyledim.
Neyse tavsiyem farnell den getirtmen.
Kolay gelsin.
Anonymous yazdı:
Anonymous yazdı:
Sesin en yalın hali, aradaki elemanları minimuma indirgemekle mümkündür.
Doğal olarak bizim gibi sesin yalın halini sevenler olabileceği gibi, renkli, tonlu sevenlerde bulunabilir. Bu bir zevk meselesidir.
Devremizde aslında bir ton düzeltmesi daha doğrusu bass booster var. Ancak doğal olarak araya bir ton kontrolu eklenebilir. Burada dikkat edilmesi gereken konu, onun da aynı kalitede olmasını sağlamaktır.
http://sound.westhost.com/project97.htm
Şu linkteki preamplifikatör projesi, ton kontrol fonksiyonu da içerdiğinden sanırım ihtiyacınıza cevap verecektir.
Tavsiyem önce devreyi yapıp PC çıkışına bağlayıp dinlemeniz. Ancak PC ses kartının da ton kontrol özelliği olduğunu unutmayın. Aslında bu, ekstra bir ton kontrolu gereksiz kılıyor.
Diğer yandan on-board bir ses kartıyla bu sistemi denemenizi asla tavsiye etmem.
Kolay gelsin.
Anonymous yazdı:
Anonymous yazdı:
Anonymous yazdı:
Anonymous yazdı:
Anonymous yazdı:
Koyu kısımlar Hazar tarafından eklendi. Burada yaptığınız şeyi paylaşmadan satamazsınız.
Anonymous yazdı:
Anonymous yazdı:
Anonymous yazdı:
Ya da dördüncü projemiz olan LM4780 integrated ampliyi uygulayabilirsiniz.
Eğer derdiniz LM3886 nın Türkiye'de bulunabilirliği LM4780'in bulunmaması ise merak etmeyin Türkiye'deki LM3886 ların HEPSİ SAHTEDİR.
Anonymous yazdı:
Anonymous yazdı:
Anonymous yazdı:
Anonymous yazdı:
Anonymous yazdı:
hatta calısıp calısmadıgı hakkında bi bilgimiz bile olmuyodu
fakat resmen kesin bi devre yayınlamıssınız kutlarım
Anonymous yazdı:
Anonymous yazdı:
- Lütfen sadece gülücüklerden oluşan mesajlar bırakmayın. Yazacak birşey bulamadıysanız, basitçe yazmayabilirsiniz. -
Anonymous yazdı:
- Bir tanesi de yetiyor -
Anonymous yazdı:
Anonymous yazdı:
Anonymous yazdı:
Anonymous yazdı:
Anonymous yazdı:
İyi Çalışmalar.
Anonymous yazdı:
Anonymous yazdı:
Anonymous yazdı:
Anonymous yazdı: