Ekte 2 SE görüyorsunuz, biri sanal ortamlarda çokça görmüş olabileceğiniz bir devre diğeri benim basit ve kaliteli ihtiyaçlara göre düzenlemem.
Siz gözünüzün alıştığı devreyi yapın, ama ben naçizane önermiyorum. İsteyen deneyip karşılaştırsın.
Neden böyle bir düzenleme yaptım?
Aramızdan bir arkadaşımız basit ve kaliteli bir devre isteyince bu devreyi kurgulayıp gönderdim. Ve o da deneyip çalıştırdı. Bu arada bir çoğunuzun iyi bildiği bir devreyi de arkadaşı için yaparak karşılaştırma imkanı buldu. Bu devrenin detay zenginliği ve sesine hayran kalmış.
Ama devreyi kutulamadan mosfet karnı ağrıdığı için -bunun darlington unu da mosfet yapabilir miyiz? dediği için ben denenmiş bu sonuçları paylaşmak istedim. Diğer devre sonuçlara göre aramıza katılacaktır umarım.

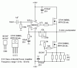
Büyük devre şemasını yazının altında yer alan "dosyalar" bölümünden edinebilirsiniz.
Neden opamp ve dual opamp?
Çünkü böyle bir yerde kullanım için çok kolay. Dual olması ise, daha önce anlattığım gibi, tek bir devreden max. kazanç alındığında kaybedilecek olan detaylar kaygısı.
Darlington olarak 8-10A bir darl. transistor kullanılabilir, bu transistorun base indeki direnç ile detay zenginliğini ayarlayabilirsiniz. Zira çok büyük ya da çok küçük olduğunda detayları kaybedersiniz.





Forumda Yazılmış Olan Yorumlar
kaan46 yazdı:
zunda yazdı:
kaan46 yazdı:
hamist yazdı:
Evet, o kond.lerin küçük olması subbass filtre gereksinimi.
hakan-imp yazdı:
Tamamdır birinci opampın geri beslemesine uygulayacağım.Ayrıca 1.opamp giriş ve çıkışına 470n kondansla işlem tamam galiba.....
hamist yazdı:
Bu konudaki devre şemasının altında 2 eklenti var.
Biri linear çalışma, diğeri +2.5 +3dB 10-180Hz .
İkisinden birini kullanacaksın.
Bu devredeki opsionu uyguladığında preaml. için ayrı bir şey yapmaya gerek yok.
hakan-imp yazdı:
hamist yazdı:
Ben bu kısmı kaçırmışım, bir arkadaş sağ olsun uyarınca fark ettim.
Bazı detaylar arkadaşlar tarafından pek dikkate alınmıyor,
ki ben bu değişikliği öngördüğüm halde, sonuçları tahmin ettiğim için denememiştim.
Sanırım kanıtlanmış olması dikkat çeker.
Ayrıca, bu devre çok düşük phase kayma içerdiği için,
özellikle önerilen benzerlerinden hiç de geri kalmayacaktır.
Yani aslında bu bir ton kontrol değildir, ki bu nedenle alt frekanslardaki spect.ini vermiştim.
Selamlar...
birgitay yazdı:
caglarm yazdı:
Toroid trafoları tormak trafoya sardırıyorum ve onlar gönderir iken alt-üst sert lastik kapakları ve yumuşak lastik yastıkları beraberinde gönderiyorlar.Normal trafo kullandığım zamanlarda ise ayakların altına silikon musluk contası kullanıyorum.böylece ne bir manyetik akı transferi ne de yükdeki olası trafo titreşimlerinin saca geçme ihtimali kalmıyor.
Hamit Bey;
Bu arada yaptığım 15W classA SE yi geribeslemesi alt frekanslarda +3db kazanç sağlar şekilde değiştirdim.Mantıken bu amfiyi sessiz ortamda ve düşük volümde dinleyeceğimden ve öyle 20-25000$ lık çok yüksek desibelli kolonlara sahip olmadığımdan bu şartlarda ; sözünü ettiğim pahalı kolonların sesini bu amfi ile aldım.Amfiyi yapacak olanlara verdiğiniz geribesleme değişikliğini yapmasını öneririm..gerçekden 16m2 odada düşük volümde çok dedaylı ve derin baslara sahip dinleti ihtiyacınızı karşılıyor.hem de vasat ve vasatüstü kolonlar ile..
hamist yazdı:
Full fet derken jfet ihtimalininden söz ediliyorsa, artık bunu unutmak gerekiyor.
Zira bir dönemin fet transistorleri artık yok.
Kaldı ki çıkışlarda fet kullanmak oldukça zor tasarımlar gerektiriyor.
Bunun yerine full mosfet düşünülecek olursa,
dışa açık giriş devrelerinde mosfet kullanılmak istenirse,
içlerindeki zenerler dış bağlantılara tahammül edemiyor.
Dolayısı ile burada jfet kullanmak gerekirse, bu defa da eşleme sorunu çıkıyor,
diy amaçlı kullanılabilecek fetlerin yeni üretimi yok,
bulduğumuzu kullanmak durumundayız.
Geldiğim noktada 20V üzerinde çıkışlarda mosfet, girişlerde ise
bu eşleme sorunundan kesin kurtuluş için opamp kullanmaktan yanayım.
Devremizin kalitesi, sesin rengi transistorlerin üretim türleri ile ilgili değil... diyorum ben.
İyi tasarım ile her tür transistor kullanılarak kaliteli ampl. mümkün gözüküyor.
Daha önce belirtiğim gibi transistorü doyurmak önemli,
zira sesin detayları orada.
birgitay yazdı:
Troid trafo vede normal trafoyu direk şaseye monte edersen manyetik akı saça akar vede parazit yapar. Bunu kimse bilmediğinden önemsemez.
Zira saç eksenli normal tip transformatörler dik değil , saçın ortası kesilip yatay konulmalarındaki sebep ondandır. Troid transformatördeki olaydada bu olabilir zaten kendiside saç sargıdır. Bu nedenle alt tarafı şaseden izole etmek gerekir.....
elektrobeyin yazdı:
caglarm yazdı:
hamist yazdı:
Madem iyi bir trafo düşünüyorsunuz,
o halde sacları en dıştan manyetik yol boyunca çepeçevre saracak şekilde manyetik bir sac ile hiç değilse 1 tur sarmayı
ya da sardırmayı ihmal etmeyin.
En dışa sargı enlemesine, sacların da dışından bakır ya da alimuminium şerit de faydalı olacaktır.
Ayrıca sardıracaksanız primer sekonder arasına da ekranlama için bakır şerit uçları kısa devre olmamak kaydı ile
tabii, eklenirse daha da iyi olur.
Selamlar
caglarm yazdı:
kezzap ve perhidrol çok zehirli gaz çıkardığından pek sevmiyorum.hele ki kapalı alanda mümkün değil.
besleme konusuna gelinde ; mevcut durumda çalışmalarım 80-100va lık geçici bir trafo ile devam ettiğinden zaten çok bir beklentim yok..iyi bir trafo ile güç almaya başladığımda ihtiyaç halinde 5u yu büyütürüm..geribeslemedeki np kapasiteyi hiç sevemedim zaten.dc ofseti iyi olan devrelerimde hemen söküyorum.Tekrar elinize sağlık.
Selamlar..
hamist yazdı:
Sonuçtan memnun olmanıza sevindim.
Besleme kaynaklı bazı hallerde wcf devredeki 5u yerine 10-22u gerekebiliyor.
Bunu, tüm seslerde distortion yarattığı durumlarda gerekli bir değişiklik dipnotu
olarak ekleyeyim.
Keyifle dinleyin.
Selamlar
Not:bipolar cap. son düzenleme ile ihtiyaç fazlası olarak kaldırıldı,
ancak bassları yumuşatmak isteyen arkadaşlar kullanabilirler.
birgitay yazdı:
caglarm yazdı:
Class A kervanına katılayım dedim ve sipariş ettiğim pertinaxlar gelir gelmez boş zamanlarımda yavaş yavaş ufalttığım mevcut pcb kalıbını yumuşak ütü darbeleri ile pcb ye aktardım.ertesi gün şirkete gittiğimde (evde yaşanan son Fe3Cl felaketi ile elimden kimyasallar ile ev içinde oynama iznim alındığından
Çıkan pcb nin akşama kadar temizlik ve delik işleri tamamlandı..evde mevcut stoklu malzemeler ile devre kuruldu ve çalıştırıldı..işde sonuçlar..
(geribesleme flat)
namına yakışır bir soğutucu üzerinde
besleme gerilimi yüklü +-19,6v
bias 795ma
dc ofset 4.6mv
ses
Muhteşem..
skop sonuçları hafta sonu...
Elinize sağlık Hamit bey
hakan-imp yazdı:
Dinleme testinde aynı devrenin mosfetli olanıylada sesde her hangi bir fark algılayamadım.Ama darlington daha güçlü ve anladımki bu voltaj aralığında bjt en iyi çözüm
Tl 072 ile lm 4562 arasında bariz bir fark olmuyor bunuda belirteyim.
Yapımı son derece basit yapacak olan olursa bittiğinde gerçek bir hi-fi amfisi olacak ...
hamist yazdı:
Bir çok yerde gördüğüm single opamp base a class devrenin iyi olabileceğini düşünerek,
basit bir devre olarak hakan-imp arkadaşımıza önermiştim.
Sonrasında kazancı dual opamp ile 2 ye bölerek daha zengin detaylar için dual opamp
ile wcf olarak tasarlayıp denemesi için kendisine göndermiştim.
İlk tepkiler oldukça iyiydi detaylardan yana, bass ların biraz zayıf olduğunu söylemişti
sonrasında.
Ben de bassların az olmaması gerektiğini detaylar arttığı için öyle algılandığını
söylemiştim.
Ama daha sonra bazı garipliklerden söz etti.
Ben de bugün devreyi pcb yapıp test ettim.
Kulakla duyulması mümkün olmayan düzeyde osilasyon tespit ettim.
Bir hayli güreş ettikten sonra pes etti de testleri bitirip hoparlor
bağladıktan sonra dinlemekten keyif aldığım bir ampli olarak kayda aldım.
PCB üzerinde değişiklik yok, sadece BDX53 base direnci 560 ohm olarak
tesbit edilerek, buna paralel üstten bir 220n bağlandı.
22u NP cap. iptal edilip, opamp girişindeki 5.6K sıfır noktasına direkt bağlandı.
Bu değişiklik bias voltajı son derece stabl. kaldığı için basitleştirme amaçlı yapıldı.
Opamp giriş çıkışı arasında seçenek olarak belirttiğim değerler dışında
seri bağlı 330 ohm 100p olarak kesinleşti.
Ayrıca WCF devrede kullandığım 1n 220 ohm seri elemanlar da iptal edildi.
Devre OPA2134 ile çalışıldıktan sonra TL072 takılıp test edildi,
elbette OPA2134 gibi yeni nesil bir opamp bir miktar fark sağlamış
olsa da, TL072 hiç de geri kalmış sayılmaz.
Sonuç olarak 35W WCF SE devrenin küçük kardeşi bu devre.
20Hz-20000KHz arası 0dB
Ön devredeki opsion seçeneği üzerinde bir değişiklik yok,
ben lin. seçeneğinde çalıştım.
Selamlar
hamist yazdı:
Selamlar
hakan-imp yazdı:
Arkadaşım bu çizdiğin devre dual opamlı değilmiş ben o zannetmiştim. Eğer yapmayı düşünüyorsan üstdeki dual opamplıyı tavsiye ederim..
hamist yazdı:
Opamp V/uS oranları belli kazançlar altında verilen bilgilere ulaşabilir,
burada 11dB gibi bir kazanç söz konusu olduğunda, verilen değerlere ulaşmak mümkün olmasa da
oldukça yüksek hızlar yakalanabilir.
Bu opamp sim.da yok, yerine LM6171 denedim, devredeki kapasitelerle biraz oynamak
kaydı ile bana 200V/uS dedi.Tabii kesin sonuçlar ölçüm sonuçları olacak.
Evet, waaavvv...
Daha önce denediğim Fuct.Gen. devremin çıkışındaki a class devre sim.da olduğu gibi
400V/uS. yani bu devrede sim. değerinin 200V/uS lere gelme ihtimali şaşırtıcı değil bence.
Ama oradaki darlington yapı biraz orijinal yapıya getirilmeli, iç dirençler vs. gibi.
Bu da, devrede çift taraflı pcb ve en kısa yollar, kaliteli malzeme ile şart demektir,
Bir ekleme yapayım, SE devrelerde daha önce anlattığım gibi, pozitif bölgede istenilen hıza ulaşılabilir,
ama neg. bölgede ulaşmak mümkün değil denecek kadar zordur.
Transistorlerin t on ile t off zamanlarında ciddi farklar var.
Bunu unutmayalım.
caglarm yazdı:
hamist yazdı:
Neden aklımda darlington kalmış bilemedim.
Güç arttıkça transistorlerin iç kapasiteleri yükselir,
o nedenle TO220 kılıfında 30-50W dissp. darlingtonlar daha iyi olur.
BDX53 gibi
dhan000 yazdı:
darlington olarak tıp141 vea bdv65 olabilirmi?...
hamist yazdı:
Detayları daha iyileştirmek için base seri direncini biraz daha küçük, biraz daha büyük denemek gerekebilir.
Bu direnç darlington iç kapasiteleri ile oluşacak LPF etkisini azaltmak ve opamp çıkışını uyarlamak için önemlidir.
birgitay yazdı:
Zira Hamist abi ile bu konuyu ben özelden görüşmüştüm. Oraya sistemin kazançlarını etkileyecek başka bir parça kullanılır ama , devrede değişiklik yapmak gerekir. Mesela Metal kılıf Bc141 yada türevleri bir transistör olabilir ama , işte onu söküp baçka malzeme takmak , tekrar sistemi hesaptan geçirmek gerekir.
birgitay yazdı:
Çok büyük soğutucu bağlamamız gerekecek. İyi olacak bu devre ......
dhan000 yazdı:
hamist yazdı:
8 ohm çıkışlı devre için 750mA
6 ohm çıkışlı devre için 1.3A
birgitay yazdı:
hakan-imp yazdı:
Çizim için teşekkürler arkadaşım... kolay gelsin
birgitay yazdı:
birgitay yazdı:
(Bir önceki dosyayı yanlış yüklemişim düzelttim)
birgitay yazdı:
hamist yazdı:
Yerleşim çizimini JPEG yüklerseniz daha faydalı olur sanıyorum.
Bu yazılım kaç kişide var bilemiyorum ama bende yok
birgitay yazdı:
hamist yazdı:
Bu ortamlarda paylaşım olmayacaksa nerede olacak
6 ohm hoparlor devresini de ekleyeyim bari.
hakan-imp yazdı:
Kullanılacak hoparlörün omajına dikkat edilmesi gerekir 8 ohm da hiç bir sorun yok ama daha küçük değerlerde darlingtondaki 1ohm 3watt direncin değerini küçültmemiz lazım(0,68...0,47 ohm ) bu şekilde çekilen akım ve ısı artıyor.vede sorunsuz çalışıyor .
Denemenizi kesinlikle tavsiye ediyorum arkadaşlar.
Devre tasarımı için Hamit Hocamıza teşekkürler.. kolay gelsin