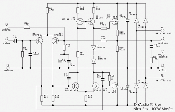
100W MOSFET amplifikatörümüzün devre şemasıyla projemizi anlatmaya başlayalım.

Büyük devre şemasını yazının altında yer alan "dosyalar" bölümünden edinebilirsiniz.
Doğal olarak stereo uygulama için bu devreden iki adet gerekmektedir. Yazı ekinde bulunan PDF dosyalarını indirdiğinizde devre için gerekli baskı devrelerin bire bir filmlerini elde edeceksiniz.
Bu amplifikatörün temel özelliği basit dizaynı ve montajının da aynı basitlikte olmasıdır. Lütfen devrenin basitliğine bakarak kendisinden basit sonuçlar beklemeyin. Unutulmamalıdır ki pek çok hi-end amplifikatör çok basit ama kaliteli tasarımlara sahiptir. Genel teknolojik kuram gereği daha az parça daha az sorun demektir.
Besleme trafosu çok önemlidir. 8 Ohm çıkış için 35 – 0 – 35 sekonderli ve amplifikatör başına en az 3 amper güç aktarabilen bir trafo önerilir. Doğal olarak stereo kullanım için iki trafo gerekli olacaktır. Doğrultma devresi için 3A'lik diyotlar köprü bağlanmıştır.
Baskı devre üzerinde 2 adet 4700µF 63v luk filtre kondansatörü bulunur. Bu, tek kanal için besleme devresidir ve iki kanal için iki ayrı besleme devresi ve iki adet trafo kurulmalıdır. Ancak eğer bu amplifikatörü sürekli kullanmayacaksanız bir adet 5A'lik trafo yeterli olabilecektir.

Devre oldukça basittir. MPSA56 (=BC556) lar diferansiyel giriş çifti, BD139 ve BD140 lar ise akım sürücü çiftleridir. Bu transistörler uzun deneyimlerin sonucu olarak ses kalitelerinden dolayı seçilmişlerdir.
Çıkış transistörleri Hitachi’nin eşlenik komplementer çiftleri olan 2SK1058 ve 2SJ162 MOSFET'leridir. Bunlar bir miktar pahalı transistörlerdir (10€) ancak muadillerini tavsiye etmiyorum çünkü hiçbiri ses uygulamaları için değildir.
Bu MOSFETler gate gerilimi sınırlama diyotlarına sahiptir ve bu bir miktar hata toleransı ve koruma sağlayacaktır. Ancak daha iyi bir koruma için hoparlör çıkışlarına 3A yavaş sigorta eklemenizi tavsiye ederim. *(1)
Çıkış katı olarak MOSFET kullanılmasının bir avantajı; ikincil çökme (secondary breakdown) olmaması ve her türlü ortam sıcaklığında amplifikatörün stabil kalmasıdır. Devrenin sükunet akımı 210mA civarındadır. Bunun nedeni devrenin yaklaşık 8W seviyesine kadar A sınıfı çalışması bundan sonra B sınıfına geçmesidir. Bunun sonucu olarak da ortalama bir dinlemede çok düşük distorsiyon sağlanmıştır.
Baskı devre dizaynını basit tasarladım ve soğutucuya direkt olarak bağlanabilmesi için dört adet montaj deliği ekledim. Ayrıca MOSFETler PCB ile soğutucu arasında tost olacağından montaj işini kolaylaştıracak, sağlam yapılı ve kompakt bir dizayn olacaktır ki bu transistörlü bir amplifikatör için büyük bir avantajdır.
Giriş/çıkışlara gelecek olursak.. J1 sinyal girişi, J2 sinyal şasisidir. Hoparlör J3 J7 arasına bağlanacaktır. Trafo bağlantısı ise 35v J6, 0 J4, diğer 35v ise J5 şeklinde yapılacaktır.
Amplifikatör aynı zamanda modüler bir yapıda olup, istenirse iki amplifikatör köprü bağlanarak 8 ohm yüke 250W RMS güç aktaracak şekilde konfigüre edilebilir. Bunun için birinci amplifikatörün J1 ve J2 girişlerine sinyal bağlanacak, ikinci amplifkatörün J1 ve J2 leri kısa devre edilerek, ikinci amplinin J8 ucu birincinin J3 yani hoparlör çıkışına bağlanacaktır. Bu durumda hoparlör çıkışı iki amplifikatörün J3'lerinden alınacak ve J7 uçları birbirine bağlanacaktır.
Köprü modunda çalışmada seste herhangi bir kötüleşme olmazken 16W a kadar A sınıfı çalışacağını da unutmamak gerekir. Ancak unutmamak gerekir ki bu bir köprü amplifikatördür ve çıkışına en az 300W sürekli gücü kaldırabilecek bir hoparlör bağlanmalıdır. Bu durumda çıkış sigortasını 8A seçmekte fayda vardır.
Yaklaşık 40 yıldır pek çok amplifikatör dizayn edip çalıştırdım. Gördüm ki düşük eşdeğer dirence sahip çok kaliteli süzme kondansatörleri sonuç olarak ses kalitesinde bir değişiklik oluşturmuyor. Örneğin Nichion Gold serisi bir kondansatörü daha kaliteli görüp deneyebilirsiniz ancak alacağınız sonuç Rubicon veya Hitano'dan farklı olmayacaktır.
Nico Ras
Not
Baskı devrenin altındaki çıkış transistörleri direkt olarak soğutucuya vidalanacaktır. Dolayısıyla bu işlemi yaptığınızda baskı devre de sabitlenmiş olacaktır. Transistörlerle soğutucu arasına mutlaka izolatör ve silikon gresi sürülmelidir. Aksi taktirde besleme uçları kısa devre olacaktır.ÇN: *(1) Genel kural olarak transistörlü amplifikatörlerde herhangi bir koruma devresi yoktur. Bu devre de gerek aşırı akımlara ve gerekse de DC'e karşı çıkış korumasına sahip değildir.
ÇN1: Bu uygulama kesinlikle yeni başlayanlar için uygun değildir. Yeni başlayan arkadaşlarımıza 1 numaralı projemizi tavsiye ederim.
Malzeme Listesi
|



Forumda Yazılmış Olan Yorumlar
devirsefa yazdı:
"0R22 5watt" dirençler yeni versiyonda kullanılmamış.
Sitedeki parça listesinden ziyade "tüm dosyalar" klasöründeki parça listesine göre almak gerekli, çünkü daha önce denildiği gibi farklı versiyonlar. Kondansatörlerin voltaj değerleri değiştirilmiş.
10uF 35v, 47uF 63v kondansatörler var listede.
silentslayer yazdı:
silentslayer yazdı:
gkhaniscimen yazdı:
Link için Çok teşekkürler. İhtiyacım olan dosyaların hepsi var linkte sorun yaşarsam size ulaşırım veya foruma yazarım.
zunda yazdı:
gkhaniscimen yazdı:
tiger41 yazdı:
hoparlör yazdı:
Özellikle bilgisayardan bağlantı yapıyorsanız büyük bir olasılıkla bilgisayarın dip gürültüsünü de alıyorsunuz demektir.
Ton kontrol devresi ise neden olmasın derim, ama potların kaliteli, BC109C'lerin de orjinal ve gerçekten yüksek kazançlı (C)olması gerekir. Ben şahsen böyle bir devre koymazdım, bilgisayar nasıl olsa ton kontrol imkanı da sağlıyor.
Diğer konulara gelince, açıkcası devre malzemesine bağlı olarak bir miktar gürültü olabilir, RAS240'larda çıt yoktu. Devre kazancı düşük tutularak çıkış katının önüne bir preamp koymak bence en iyi ses kalitesini sağlıyor. Bu preamp kalteli opamp'lı da olabilir, transistörlü de olabilir, ya da kaliteli kulaklık amplikatörü de olabilir. Ama dinamik alanı genişlettiği gibi güç katının ses özelliklerini de iyileştiriyor.
Devreyi özellikle meraktan yaptım, malzemesi kolayca bulunabiliyor. Bu malzemeye bu kalite bence oldukça iyi, üstelik devre üzerinde oynama imkanı verdiği gibi evde kolayca yapılabiliyor. LM3886 gibi sahte çıkma olasılığı da yok, ama transistörleri alırken dikkatli olun derim genede.
Bu devrenin daha ileri versiyonları da var, ancak çift yüzlü baskılı devre hazırlamak lazım, bu yüzden çok pratik değil. Kutulama ve besleme de üzerinde durulması gereken konular. Tavsiyem sac hazır amfi kutusu bile olsa bir şekilde kutulamanız, bitmiş bir ürün kadar keyifli birşey yok.
Soğutuculara montajı yapıp izlenimlerimi paylaşmaktan başka yapacak bir şeyim kalmadı
tiger41 yazdı:
Amatör yazdı:
Dip gürültüsü veya şasi döngüsü olabilirmi?
Devre açıkta mı çalışıyor?
Ampli girişinde kullandığınız potans ne değerde?
tiger41 yazdı:
Amatör yazdı:
Amplinin giriş empedansı (ton katının çıkış empedansı) ile alakalı bir şey muhtemelen
Kolay gelsin
tiger41 yazdı:
Saygılar...elinize saglık...
hoparlör yazdı:
1N5004 3A diyotları da bulamadım. Gerçi 1N5007 var ama onun yerine orjinal Alman malı 3A BYT78 kullandım. Mosfet'ler de Kılavuz ve Yılmazoğlu'nda var.
Dirençler 1/4W metal film, bazıları Alman malı bazıları uzak doğu. Hepsi ölçülüp iki kanal arasında fark olmaması açısından eşlenmiştir, bunu özellikle "5000 count" bir multimetre ile yaptım. Ve Alman malı dirençler aslında eşlemeye gerek olmadan kullanılabiliyor, diğerleri az da olsa toleranslı olarak eşleniyor. Bu işlem biraz zaman alıyor ama içimin rahat olması ve de malzemeyi tanımak açısından uğraşmaya değer bence.
Transistörler de eşlenmiş durumda, özellikle giriş eşleniği önemli. Küçük sinyal transistörleri kaliteli ve düzgün eşlenmiş olduğunda çıkış güç transistörlerinin eşlenmesi gereksiz bir duruma geliyor. Yani aslında direnç ve transistör kazançları uyumlu ise güç transistörleri bu açıdan eşlenme konusunda kritik olmayabiliyor. Tabiki bu durumda farklı tasarımlarda geçerli olmayabilir, genelleştirmemek lazım.
MPSA serisi transistörler de Karaköy'den, BD139-140 ise geçen sene akıllılık edip çok kullanıyorum diye aldığım 100'lük orjinal ST marka çubuklardan. Keşke daha fazla alsaymışım, şimdi maalesef bulunmuyor, ancak yetecek, bitince ne yaparım bilmem.
BD serisini eşlemedim, bu arada MPSA gibi transistörleri 50-100 adet alıp aralarında eşleme yapıyorum. Aynı çubuktan, seriden felan hikaye, kesinlikle aynı kağıt şerit üzerinde tutarlı değiller. Hani üretilirken aynı şeritten, çubuktan olursa kazançları aynı olur gibi bir yaklaşım var. Bence asılsız bir hikaye, ALman malı dirençler dışında tüm %1'lik metal film dirençler için de geçerli bu durum.
Kondansatörler ise küçük pF değerinde olanlar seramik, biraz daha büyükleri multi-layer seramik, diğerleri Hitano elektrolitik ve bildiğimiz polyesterler.
hoparlör yazdı:
Ben de biraz bekleyip bir "lehim günleri festivali" yaptım ve elimde PCB'si hazır ama elemanları lehimlenmemiş devrecikleri yapıverdim. İnşallah önümüzdeki günlerde bir de "alüminyum günler festivali" düzenlerim de soğutucuları delip devreleri monte edip "test günleri festivali"ne hazırlık yaparım.
İşte RAS100 devre elemanları bitmiş halde.
mfethi yazdı:
"File not found"
hoparlör yazdı:
İki adet woofer eğer bas sesler için kullanılacaksa pek de yüksek ses çıkarmayabilirler, daha çok titreşim sağlarlar. Bu titreşimde inanılmaz güç gerektirir ama çıkan sesin çoğundan fazlası kablolarda ve hoparlörün bobininde ısı olarak kaybolur. Oval hoparlörler genelde orta sesleri de verebileceklerinden woofer'lara göre daha yüksek ses çıkması doğaldır. Bu çıkan sesin azlığından çokluğundan ziyade kulağımızın orta seslere daha duyarlı olmasındandır.
Bir başka neden de hoparlörlerin, yani woofer'ların SPL değerlerinin düşük olmasından kaynaklanabilir.
Burada umduğumdan daha az ses çıkıyor derken nasıl kabinden nasıl ses umuluyor ona bakmak gerekir. 21" sürücüler orta ses frekansı için çoğunlukla verimsizdirler, daha düşük çaplı 8-10-12" sürücüler mid+midbas olarak kullanılmalı ki kabinlerden verim alınabilsin derim.
drhardware yazdı:
Sanırım o devreyi 1000W şeklinde nitelendiren tasarımcı veya yayımcı fazladan sıfır kullanmış.
21 lik woofer nedir bilemem ama eğer kastın 20cm likse bu tür hoparlörler genelde 100-150W arası anma gücüne sahiptir. Bu durumda 1000W lık amplifikatörün bu hoparlörlere zarar vermesi gerekir.
Sonuç:
Eğer kullandığın amplifikatör gerçekten 1000W veya civarında birşeyse ve bundan eminsen, girişine bir preampli tak.
Yok eğer emin değilsen daha iyi bir amplifikatör yap ve girişinde muhakkak preampli kullan.
Anonymous yazdı:
Anonymous yazdı:
Anonymous yazdı:
Anonymous yazdı:
Anonymous yazdı:
Anonymous yazdı:
Anonymous yazdı:
Anonymous yazdı:
Konuyla alakası olmadığını biliyorum fakat yine de reklam olsun diye yazdım..
Hazar'ın notu: Nerede dediğin? Daha önce bir mesajın yoktu ki senin. Ben de mesajını düzenledim.
Anonymous yazdı:
Anonymous yazdı:
bu devrede hexfet mosfet kullanılması uygun değildir,çünkü devre linear mosfete göre dizayn edilmiştir.Hexfet mosfet kullanıldığı zaman bias problemi ortaya çıkacaktır.Daha fazla bias yapmak gerekecektir.Buda hexfetlerde ısı demektir.Amplifikatör fazla miktarda ısınacak ve transistorlar yanacaktır.Kolay gelsin yapacak arkadaşlara
Anonymous yazdı:
Anonymous yazdı:
mos fetleri irfp240 2940 kullandım ayak bağlantılarınıda doğru bağlamama rağmen devre çalışmadı çıkıştan direk voltaj veriyor sorun nerden kaynaklanıyor sizce
Anonymous yazdı:
Anonymous yazdı:
Anonymous yazdı:
Anonymous yazdı:
Anonymous yazdı:
Anonymous yazdı:
Anonymous yazdı:
Anonymous yazdı:
ozbucak-@hotmail.com
Anonymous yazdı:
Anonymous yazdı:
Anonymous yazdı:
Anonymous yazdı:
Anonymous yazdı:
Biz burada hi-fi speklerinden değil hi-end kategorisinden bahsediyoruz. Bu halde tek kriter distorssiyon olmayacaktır. Kısaca özetlersek;
- Detay
- Ambians
- Sahne
- Artükilasyon
- Derinlik
- Gürültü/Sinyal oranı
- Distorsiyon
Olarak sıralayabiliriz. IRFP kodlu MOSFET lerle aynı spekleri yakalamanız mümkün değil. Çünkü;
1- Devre IRFP için tasarlanmış değil. Faz cevabı, devingenlik açısı (slew rate), frekans bandı ve bu tür diğer parametreler 2SK1058 / 2SJ162 lateral takımı için düzenlenmiş ve hesaplanmıştır.
2- IRFP ler termal izleme gerektirebilir. Bu devrede termal izleme ve auto bias özellikleri yoktur. Çünkü Renesans MOSFET ler termal izleme gerektirmez.
Ancak IRFP için tasarlanmış pek çok devre vardır nette yayımlanmış. Ses kaliteleri için hiç bir yorumda bulunamam ama çoğu çalışır. Onları deneyebilirsiniz.
Kolay gelsin.
Anonymous yazdı:
Anonymous yazdı:
Anonymous yazdı:
Bu durumda teknik olarak sorun yoktur. Ancak 2SK1058 / 2SJ162 lateralleri yalnızca hi-fi güç amplifkatörleri için üretilmiş özel MOSFET lerdir. IRFP ler ise genel kullanım için üretilmiş HEXFET ürünlerdir. Teknik olarak kullanılabilirler ancak aynı yumuşak tınıyo elde edemezsiniz. Proje sahibi Sayın Nico RAS da yazısında özellikle bu konuya vyrgu yapmıştır.
Kolay gelsin.
Anonymous yazdı:
Anonymous yazdı:
Dalbani den daha önce alışveriş yapmadım. Ama güvenilir bir yere benziyor. Gerçi fiyatı sanki epey düşükmüş gibi duruyor. Karar senin. Para da senin çünkü.
Başka bir husus; bu MOSFET leri matched alırsan daha iyi sonuç alırsın. Tabii şart değil.
Uyarmam gerekir ki bu MOS ların bolca sahtesi mevcut!
Sevgili Kenan,
2SK1058 ve 2SJ162 Renesans'ın Lateral MOSFET takımıdır. Senin aldıkların lateral değil. Bu bakımdan aynı kaliteyi alabileceğini sanmıyorum IRFP9240 ın eşleniği IRFP240 dır. Satıcının neden 250 verdiğini anlayamadım. Ama her durumda aynı kaliteyi alabileceğini sanmıyorum. Ama denemekte zarar yok. Bacak bağlantıları aynıysa tak bir dene bakalım. Ne olacak? Sonuçtan haberdar edersen memnun olurum.
NOT: Bu MOSFET lerin speklerini inceleme fırsatım olmadı. VDS, IDS vs.. verileri aynıysa ya da yakınsa sorun olmaz. Ses bakımından bişey diyemem.
Kolay gelsin.
Anonymous yazdı:
tşkler
Anonymous yazdı:
Anonymous yazdı:
teşekkürler Nico Ras sayendde en kaliteli anfimi yapmış bulunmaktayım...!
Anonymous yazdı:
Forumdaki kullanıcı adınızı aktive ettim. Bazen böyle sorunlar olabiliyor, sunucu kaynaklı. Haber verdiğiniz için teşekkürler.
Ayrıca yönetimle haberleşmek için de yonetim@diyaudiotr.com adresini kullanabilirsiniz.
Forumda paylaşımlarınızı bekliyoruz. Görüşmek üzere
Anonymous yazdı:
Bu kaosun içinden nasıl çıkabilirim.Yardım ederseniz sevineceğim.
Anonymous yazdı:
Anonymous yazdı:
Anonymous yazdı:
Kapibara'nın amplisi daha uygun(ucuz) olabilir senin için.
Anonymous yazdı:
ben bu anfiyi 20cm 4 ohm luk 350w lık pıoneer bas haparlöründe kullanmak istiyorum ve sizce anfinin 8ohm olması bir sorun yaratırmı birde bu ohm ların farklılıgı ne işe yarıyor bilgilendirirseniz sevinirim tşşk...
Anonymous yazdı:
Anonymous yazdı:
Anonymous yazdı:
Anonymous yazdı:
başarılı bir olacak gibi
Anonymous yazdı:
Başka bir husus "bu devrenin ton kontrolü yok mu" sorusunun sürekli sorulmasıdır. Bu devre için en uygun preampli bir sonraki projemizdir. O projede düzgün bir bas düzeltmesi vardır. Ancak konvansiyonel ton kontrol devrelerinde tandem potans kullanılması ve bunların %20 toleranslı olması projemizin HIFI özelliğini tehlikeye soktuğundan bu sisteme ton kontrol eklenmesi önerilmez. Eğer HIFI olmayan bir uygulama peşindeyseniz internette pek çok örnek bulabilirsiniz.
Kolay gelsin.
Anonymous yazdı:
Anonymous yazdı:
Öncelikle geçmiş olsun. Yalnız bir kaç konuya dikkat etmen gerekiyor,
1- Bu proje yeni başlayanlar için değildir.
2- Nico'nun proje tanıtım yazısında değindiği gibi muadil tavsiye edilmez.
3- Yeni yaptığın amplifikatöre direkt olarak hoparlör bağlanmaz. Önce çıkıştaki offset ölçülür.
4- 26 volt AC 8 rezistif ohm yüke 3,1A akıtır Bu da 100W eder. 100W lık bir amplifikatöre ne tür bir hoparlör bağladın ki yandı?
Konuyu lütfen forum kısmında aç. Orada yardımcı olalım. Ama öncesinde;
- Kaç volt besleme verdin?
- Hangi transitörleri kullandın?
- Çıkışa bağladığın hoparlör nasıl bir şeydi?
Sorularını cevapla. Sorunun çözülecektir merak etme. Bu devre pek çok kez denenmiş ve oldukça başarılı sonuçlar alınmış bir uygulamadır.
Anonymous yazdı:
Anonymous yazdı:
Anonymous yazdı:
Anonymous yazdı: